随着新型冠状病毒肺炎疫情发展,现阶段已经到了控制扩散的关键时刻。全国很多省市在国务院宣布春节假期延长至2月2日的基础上,继续推迟开学时间。近日,各地相继公布了最新推迟开学时间。教育小新做了简单梳理,方便大家查询。
北京市
北京市大中小学、幼儿园2020年春季学期延期开学,同时暂停全市校外培训机构线下培训活动。恢复时间将根据北京市疫情防控工作情况另行通知。
上海市
上海各级各类学校(高校、中小学、中职学校、幼儿园、托儿所等)2月17日前不开学。具体开学时间,将视相关疫情防控情况,经科学评估后确定。
天津市
全市大中小学、幼儿园2020年春季延期开学,开学时间另行通知。同时,暂停全市校外培训机构线下培训活动。
重庆市
全市各级各类学校(高校、中小学、中职学校、幼儿园、托儿所等)2月17日(正月二十四)24时前不得开学。

湖北省
全省各类企业复工时间不早于2月13日24时。省内大专院校、中小学、中职学校、技工学校、幼儿园推迟开学,具体时间由教育部门另行通知。
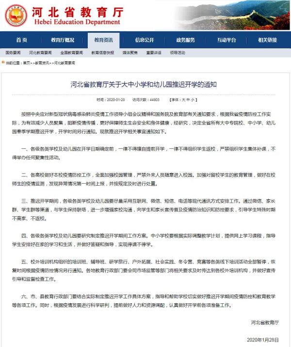
河北省
全省所有大中专院校、中小学、幼儿园春季学期推迟开学,开学时间另行通知。各级各类学校及幼儿园在开学日期确定前,一律不得擅自提前开学,一律不得组织学生返校,严禁组织学生集体补课,不得举办任何聚集性活动。
山西省
推迟全省大中小学和幼儿园春季学期开学时间,具体开学时间,将根据疫情防控形势另行通知。
辽宁省
辽宁省高校、中小学、幼儿园推迟开学,校外培训机构暂停线下授课,具体开学时间视疫情防控情况另行通知。
吉林省
全省高等学校、中小学(含中职学校)、幼儿园推迟开学,不组织学生提前返校,具体开学时间按照教育部有关规定和疫情防控形势再行确定。各校坚持“一校一策”研究制定推迟开学工作方案,科学合理调整教学计划。
黑龙江省
各类幼儿园在2月17日前不得开园,具体开园时间由黑龙江省教育厅另行通知;普通中小学(含民办)和中等职业学校(含民办)暂按原定的3月2日开学时间执行;普通高等学校3月1日以后开学。同时,技工院校也将推迟开学,职业培训机构延缓举办各类职业培训活动。
江苏省
各级各类学校(高校、中小学、中职学校、幼儿园、托儿所等)2月17日前不开学。具体开学时间,将视相关疫情防控情况,经科学评估后确定,届时将由省教育部门提前向社会公布。
浙江省
省内各级各类学校(高校、中小学、中职学校、幼儿园、托儿所等)延期至2月17日之后开学。具体开学时间,将根据疫情防控情况,经科学评估后确定,并提前向社会公布。
安徽省
安徽省内各级各类学校(高校、中小学、中职学校、技工院校、幼儿园、托儿所等)延期至2月17日之后开学。具体开学时间,将根据疫情防控情况,经科学评估后确定,并提前向社会公布。
福建省
推迟全省大中小学幼儿园2020年春季学期开学时间。从目前情况看,春季开学时间预计要推迟到2月16日之后,具体时间仍需根据疫情发展情况进行综合研判确定。
江西省
全省各级各类学校春季学期2月17日前不得开学(具体开学时间将根据疫情防控形势研判后另行通知)。
山东省
山东延迟学校开学时间,普通中小学、幼儿园开学时间不早于2月17日,高等学校等开学时间不早于2月24日。
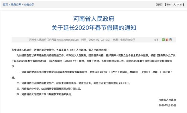
河南省
河南省内中小学、幼儿园开学日期推迟至2月17日以后。河南省内大专院校开学日期按教育部通知执行。
湖南省
全省中小学、幼儿园2020年春季开学时间不早于2月17日,高等学校开学时间不早于2月24日。具体开学时间,将根据疫情防控情况,经科学评估后确定,由省教育部门提前向社会公布。各技工院校具体开学时间由所在市州统一确定,可与当地其他大中专院校开学时间保持一致。
广东省
广东省中小学、幼儿园2月17日前不开学,大专院校、中职学校、技工院校2月24日前不开学。各地级以上市教育部门、人力资源社会保障部门和大专院校、中职学校、技工院校根据疫情形势和防控情况,科学研判后确定具体开学时间。
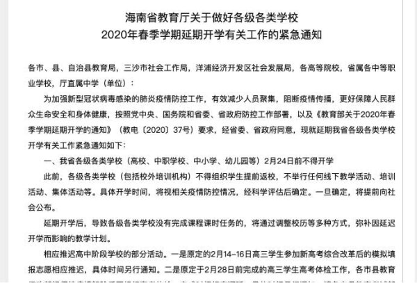
海南省
各级各类学校(高校、中职学校、中小学、幼儿园等)2月24日前不得开学。相应推迟高中阶段学校的部分活动。一是原定的2月14-16日高三学生参加新高考综合改革后的模拟填报志愿相应推迟,具体时间另行通知。二是原定于2月28日前完成的高三学生高考体检工作,各市县教育行政部门须待疫情解除后再组织高考体检,完成时间相应顺延,具体时间另行通知。
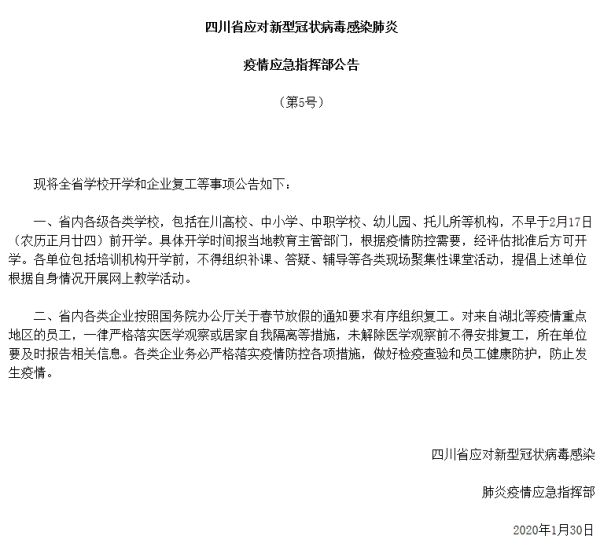
四川省
省内各级各类学校,包括在川高校、中小学、中职学校、幼儿园、托儿所等机构,不早于2月17日(农历正月廿四)前开学。具体开学时间报当地教育主管部门,根据疫情防控需要,经评估批准后方可开学。
贵州省
开学:贵州调整全省春季开学时间,原定的全省中小学春季开学时间调整到2月下旬,具体开学时间另行通知;省内高校、职业院校、幼儿园春季开学时间另行通知。
云南省
云南省内高校、中小学、中职学校、幼儿园、托儿所等学校和培训机构,延期至2月17日之后开学。具体开学时间,将根据疫情防控情况,经科学评估后确定,并提前向社会公布。
陕西省
推迟全省中小学幼儿园(含看护点)春季学期开学时间,具体开学时间根据疫情防控趋势另行通知。
甘肃省
1月31日,甘肃省教育厅发布通知,通知明确规定:延迟全省大中小学和幼儿园春季学期开学时间至3月1日以后。
链接:
青海省
省内大中专院校统一按国家具体规定开课,中小学、中职学校、幼儿园、托儿所原则上仍按往年3月1日开课做好充分准备,教职工提前到岗,具体开学时间由省教育行政主管部门视疫情防控形势另行通知,并积极做好线上教学准备。
内蒙古自治区
自治区内各级各类学校(高校、中小学、中职学校、幼儿园等)春季学期开学时间不早于3月1日。区内外高校艺术类专业特殊类型招生考试报名和开考时间一并推迟。具体开学时间和报名、开考时间,均根据疫情防控情况,经科学评估后确定,由自治区教育厅提前向社会公布。
广西壮族自治区
全区普通中小学、幼儿园2月17日前不开学,大专院校、中职学校、技工院校2月24日前不开学。具体开学时间由各设区市教育行政部门和高等学校、中职学校、技工学校根据疫情防控情况,科学评估后确定并提前向社会公布。
宁夏回族自治区
自治区内各级各类学校(高校、中小学、中职学校、幼儿园等)在自治区未明确开学日期前,一律不得擅自提前开学,一律不得组织学生返校,严禁组织学生集体补课,不得举办任何聚集性活动。具体开学时间,将根据疫情防控情况,经科学评估后另行通知。
新疆维吾尔自治区
各大专院校、中小学、幼儿园推迟开学,具体时间由教育部门另行通知。
西藏自治区
暂无

来源:中国教育新闻网
责编 陶优
审核 马永虎