11月3日,中国林业产业联合会发布《2020年全国森林康养基地试点单位遴选结果公示公告》,确定了35家单位为2020年全国森林康养基地试点建设县(市、区),48家单位为2020年全国森林康养基地试点建设乡(镇),224家单位作为第六批全国森林康养基地试点建设单位,61家单位作为2020年中国森林康养人家。

(丽江东巴谷旅游区 景区 供图)
其中,云南省丽江市玉龙县入选全国森林康养基地试点建设县(市、区)名单;云南省丽江市永胜县永北镇、云南省丽江市玉龙县白沙镇入选全国森林康养基地试点建设乡(镇)名单;云南省丽江市玉龙县东巴谷旅游区、云南省丽江市古城区观音峡景区、云南省丽江市玉龙县猎鹰谷、云南省丽江市玉龙县文笔山、云南省丽江市宁蒗县泸沽湖摩梭小镇入选全国森林康养基地试点建设单位名单。

(丽江观音峡景区 木琼晓 图)
据了解,为积极践行“两山”理论和实施“健康中国”和“乡村振兴”战略,贯彻国家林业和草原局、民政部、国家卫生健康委员会、国家中医药管理局联合颁发的《关于促进森林康养产业发展的意见》文件精神,推动全国森林康养产业健康有序发展,中国林业产业联合会发布了《关于开展申报2020年全国森林康养基地试点建设单位的通知》中产联(2020)38号文件,截止2020年8月底,收到了来自全国各地501家单位的申报资料。经过主管部门审核推荐、专项检查、在地公示以及专家审查等程序,以下单位具备森林资源质量本底好,交通便利、具有较好的经营能力和康养条件,以及地方政府和主管部门高度重视等有关森林康养基地试点建设单位的遴选条件,拟作为第六批全国森林康养基地试点建设单位。现将审查结果予以公示,公示期从2020年11月4日至2020年11月10日,共七天。
2020年全国森林康养基地试点建设县(市、区)名单


2020年全国森林康养基地试点建设乡(镇)名单



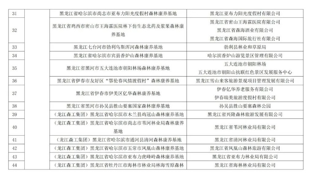
2020年全国森林康养基地试点建设单位名单















2020年中国森林康养人家名单





文旅丽江综合整理
见习编辑 李舒琪
审核 马虎