近日,文化和旅游部公共服务司对2021年“春雨工程”全国示范性志愿服务项目、“阳光工程”“圆梦工程”优秀志愿者名单进行公示,其中,云南省大理州群众艺术馆“大理州群艺馆‘艺术普及’文化志愿服务”拟入选“春雨工程”全国示范性志愿服务项目,和杰英拟入选“阳光工程”优秀志愿者,赵国祥拟入选“圆梦工程”优秀志愿者。
公示全文如下——
2021年“春雨工程”全国示范性志愿服务项目、“阳光工程”“圆梦工程”优秀志愿者名单公示
按照《文化和旅游部 中央文明办关于印发〈2021年文化和旅游志愿服务工作方案〉的通知》有关安排,现将拟入选2021年度“春雨工程”全国示范性志愿服务项目、“阳光工程”“圆梦工程”优秀志愿者的名单予以公示。公示时间为2022年1月12日至1月18日。公示期内,如有异议,请以书面方式向文化和旅游部公共服务司反映,并提供必要的证据材料,以便核实查证。提出异议者须提供本人真实姓名、工作单位、联系电话等有效联系方式(我司将予以严格保密),凡匿名、冒名或超出期限的异议不予受理。
联系方式:010—59881726
邮箱:ggsqyc@mct.gov.cn
通讯地址:北京市朝阳门北大街10号文化和旅游部公共服务司,100020
文化和旅游部公共服务司
2022年1月12日
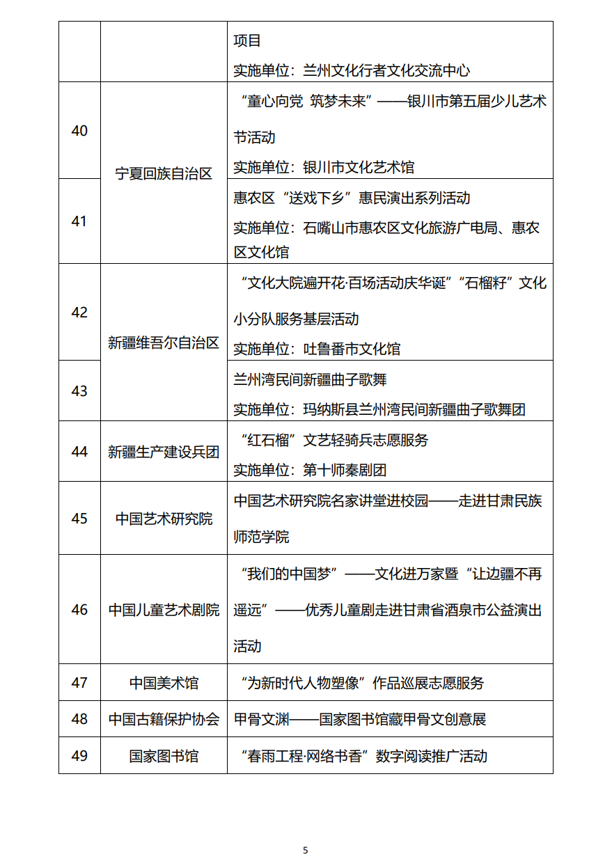
附件:2021年“春雨工程”全国示范性志愿服务项目、“阳光工程”“圆梦工程”优秀志愿者拟入选名单









来源 文旅之声
责编 童文文
审核 邱忠文