近日
全国县域旅游研究课题组
北京华夏佰强旅游咨询中心
联合发布第四届全国县域旅游研究成果
《全国县域旅游研究报告2022》暨
“2022年全国县域旅游综合实力百强县”
“2022年全国县域旅游发展潜力百佳县”名单
其中
云南4地入选
2022年全国县域旅游综合实力百强县
9地入选
2022年全国县域旅游发展潜力百佳县
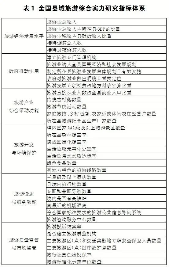
县域旅游综合实力研究从旅游经济发展水平、政府推动作用、旅游产业综合带动功能、旅游开发与环境保护、旅游设施与服务功能、旅游质量监督与市场监管6个方面35个指标构建研究体系,得分居前100位的即为2022年全国县域旅游综合实力百强县。


(腾冲银杏村 保山日报 范南丹 摄)
云南入选2022年全国县域旅游
综合实力百强县的4地
分别是
云南大理市
云南景洪市
云南腾冲市
云南香格里拉市

《全国县域旅游研究报告2022》显示,2021年,全国县域旅游总收入平均值为36.18亿元,接待游客总人数平均值为438.3万,相比2020年有所上升,分别恢复至2019年水平的80.95%、84.39。
其中,旅游总收入超过200亿元的有24个县,相比2020年减少了10个县;100亿元至199亿元的有116个县,50亿元至99亿元的有325个县,分别比2020年增加了29个、50个县,表明我国县域旅游整体发展水平在逐渐提高,发展前景持续看好;接待游客总人数超过2000万的有34个县,1000万至1999万的有146个县,500万至999万人次的有400个县,分别比2020年增加了7个、8个、34个县。旅游总收入超百亿元且接待游客总人数超千万的超级旅游大县为114个,比2020年增加了14个。其中,四川和贵州最多,均为17个,浙江、湖南紧随其后,分别为15个、11个,江西、云南、江苏、重庆、广西分别占9个、7个、7个、6个、6个。
《全国县域旅游研究报告2022》显示,2022年全国县域旅游综合实力百强县分布在19个省区市。具体分布为:浙江占35席,四川占10席,贵州、江苏、江西均占9席,湖南、云南占4席,福建占3席,安徽、河北、河南、山东、山西、重庆均占2席,甘肃、广东、广西、湖北、吉林各有1席。前十强中,浙江表现突出,占7席,湖州安吉县连续4年位居全国县域旅游综合实力百强县榜首。
《全国县域旅游研究报告2022》显示,2022年全国县域旅游综合实力百强县平均实现旅游总收入145.3亿元,平均接待游客总人数为1326.27万,同比分别下降了18.46%、19.32%。

(景洪告庄西双景夜市 李秋明 摄)
疫情给旅游业发展带来了损失,它也在一定程度上倒逼着人们重新审视旅游业的价值,挖掘中国旅游业发展结构性潜力。在大众日益重视休闲的背景下,旅游将更多地聚焦周边游、本地消费等领域,此举将有助于推动形成以内循环为主的城市旅游新模式。旅游发展潜力评价是对城市旅游业系统的分析和总结。旅游发展潜力指标体系包含旅游资源潜力、旅游市场潜力、旅游开发效益、社会经济支撑条件5个方面共20个指标。得分靠前的100个县即为2022年全国县域旅游发展潜力百佳县。


(石林美丽风光 杨峥 摄)
云南入选2022年全国县域旅游
发展潜力百佳县的9地
分别是
云南楚雄市
云南元谋县
云南弥勒市
云南罗平县
云南安宁市
云南石林县
云南澄江市
云南广南县
云南武定县


(文山州广南县 姚智慧 摄)

(罗平风光 黎安婷 摄)
2022年全国县域旅游发展潜力百佳县分布在22个省区市。具体分布为:四川最多,占14席,广东、云南各占9席,河北、河南、安徽、江西均占6席,广西、湖北、湖南、重庆均占5席,贵州、陕西均占4席,山东、浙江各3席,福建、江苏、山西均占2席,吉林、内蒙古、新疆、海南均占1席。
有你的家乡吗?
为他们点赞!

来源 云南网
责编 刘榕杉
审核 马永虎