近日,旅游行业标准《旅游景区智慧化建设指南》公开征求意见。征求意见截至2022年10月4日。详情如下:
旅游行业标准
《旅游景区智慧化建设指南》
公开征求意见
行业标准《旅游景区智慧化建设指南》于2021年立项,立项计划号:LB2021-15。
标准起草组现已完成标准征求意见稿及编制说明的撰写工作。为保证标准研制质量,根据标准编制流程要求,现就该标准进行公开征求意见(详见附件1-2)。请将意见或建议填写在意见反馈表(见附件3)中,并标明对应的标准章条编号,通过电子邮件方式反馈给标准起草组。征求意见截止时间为2022年10月4日。
标准起草组联系电话:0371-65907026
电子邮箱:hntadzzw@163.com
附件1:《旅游景区智慧化建设指南》(征求意见稿).docx
附件2:《旅游景区智慧化建设指南》行业标准编制说明.docx
附件3:征求意见反馈表.doc
2022年8月4日


















来源 全国旅游标准化技术委员会、中国旅游报
责编 刘榕杉
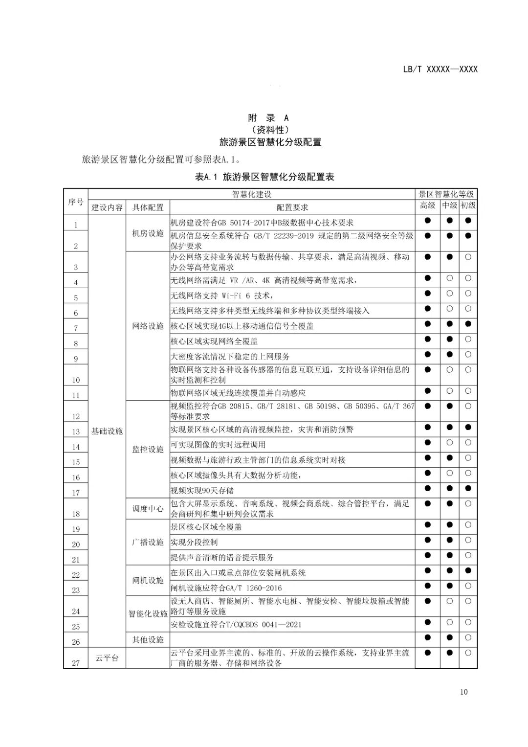
审核 华芳