各省、自治区、直辖市文化和旅游厅(局),新疆生产建设兵团文化体育广电和旅游局:
为贯彻落实国家创新驱动发展战略,推进实施《“十四五”文化和旅游发展规划》《“十四五”旅游业发展规划》《“十四五”文化和旅游科技创新规划》有关任务举措,更好发挥科技对旅游的支撑引领作用,推动科技赋能旅游,促进旅游业高质量发展,文化和旅游部决定开展2022年国家旅游科技示范园区(以下简称“示范园区”)评定工作。
一、申报说明
示范园区指面向旅游业开展科技研发或应用,以拓展旅游产品、丰富旅游业态、优化旅游服务、提升游客体验和满意度为目标,旅游和科技融合取得显著成效并具有示范意义的独立管理区域,包括但不限于科技园区、产业园区、旅游景区、特色小镇等。示范园区的评定遵循“自愿申报、自主创建、注重实效、突出示范、规范评审、动态管理、持续发展”的原则。
二、申报要求
申报示范园区的单位,应具备以下基本条件:
(一)有明确的建设和管理主体单位;
(二)主业突出,特色鲜明,具有旅游和科技融合发展的良好基础,在全国范围内具有引领性和示范性;
(三)有持续的旅游科技研发、应用投入和良好的发展潜力;
(四)近3年内未发生重特大突发性数据泄露、环境污染事件或安全、消防、卫生等重大责任事故。
三、评定程序
(一)申报单位填写申报表并组织申报材料(包括《国家旅游科技示范园区申报表》、佐证材料和必要补充材料等),报所在地省(区、市)文化和旅游厅(局)、新疆生产建设兵团文化体育广电和旅游局审核。申报材料须确保内容的真实性,纸质材料一式两份,附电子版文档。
(二)各省(区、市)文化和旅游厅(局)、新疆生产建设兵团文化体育广电和旅游局对申报材料进行审核,对符合条件的申报单位,择优向文化和旅游部推荐。各地可推荐不超过2家。
(三)文化和旅游部组织评审。
1.对申报材料合规性进行审查;2.组织专家进行初评;3.组织专家通过现场答辩、实地考察等方式进行实勘; 4.组织专家对初评和实勘结果进行总评;5.根据综合评审结果,择优确定示范园区名单。
四、推荐要求
请各省(区、市)文化和旅游厅(局)、新疆生产建设兵团文化体育广电和旅游局组织做好本地区的申报和推荐工作,并于2022年9月16日前将推荐函、2份申报材料和电子版光盘(U盘)寄送至文化和旅游部科技教育司。
五、联系方式
联系人:文化和旅游部科技教育司 但乐
联系电话:010-59882114
通信地址:北京市东城区朝阳门北大街10号
特此通知。
文化和旅游部办公厅
2022年8月10日
国家旅游科技示范园区管理办法(暂行)
第一章 总 则
第一条 为贯彻落实国家创新驱动发展战略,促进旅游和科技融合发展,推动国家旅游科技示范园区(以下简称“示范园区”)建设,规范示范园区评定和管理工作,制定本办法。
第二条 本办法所称示范园区,是以拓展旅游产品、丰富旅游业态、优化旅游服务、提升游客体验和满意度为目标,面向旅游业开展科技研发或应用,有明确的地理边界和独立管理机构的科技园区、产业园区、旅游景区、特色小镇等区域。
第三条 示范园区按照公开、公平、公正的程序择优评定,遵循自主创建、注重实效、突出示范、动态调整的原则进行管理。
第二章 管理职责
第四条 文化和旅游部负责统筹示范园区的管理工作,主要职责为:
(一)规划示范园区发展方向、布局、领域,制定示范园区的评定和管理要求、评定指标等相关规定;
(二)组织实施示范园区的申报、评定、考核和监督等工作;
(三)制定示范园区的扶持、发展政策,协调推动有关举措的实施。
第五条 省级文化和旅游主管部门负责统筹本行政区域内示范园区的建设管理工作,主要职责为:
(一)负责本行政区域内示范园区的申报单位推荐,对申报材料进行审核;
(二)掌握本行政区域内旅游和科技融合发展的动态,制定促进示范园区培育和发展的地方扶持政策;
(三)协助文化和旅游部开展示范园区的申报、评定、监督和考核工作,对已认定的示范园区进行日常管理。
第六条 示范园区的主要职责为:
(一)围绕旅游业高质量发展,开展科技研发或应用、装备生产或升级、标准制定或试点等工作;按照可借鉴、可复制的要求,在不同方向、不同领域、不同区域进行引领示范与交流合作。
(二)参加文化和旅游部、省级文化和旅游主管部门组织的重大活动,落实其有关示范园区的各项政策,配合监督与考核工作。
(三)制定示范园区运行发展的组织、经费、安全等具体管理规定,完善组织系统和制度设计,实行重大事项报告制度、信息报送制度等,建立相关管理机构。
第三章 申报条件与评定程序
第七条 申报示范园区,应当具备以下条件:
(一)主业突出,特色鲜明,具有旅游和科技融合发展的良好基础,在全国范围内具有引领性和示范性;
(二)有持续的旅游科技研发、应用投入和良好的发展潜力;
(三)近3年内未发生重大网络安全事件、突发环境事件或安全、消防、卫生等重大责任事故;
第八条 申报示范园区,应当经省级文化和旅游主管部门向文化和旅游部提交下列材料:
(一)国家旅游科技示范园区申报表;
(二)省级文化和旅游主管部门出具的推荐函;
(三)文化和旅游部要求的其他材料。
第九条 文化和旅游部按照下列程序组织评定示范园区:
(一)对申报材料完整性、合规性进行全面审核;
(二)组织专家组对申报材料进行评审;
(三)组织专家组通过现场答辩、实地考察等方式进行现场评审;
(四)专家组向文化和旅游部提出综合评定意见。
第十条 文化和旅游部应当根据评定情况择优确定公示名单,在文化和旅游部政府门户网站公示5个工作日后,对公示无异议或异议不成立的,发布公告予以认定。
第四章 监督与考核
第十一条 示范园区应当于每年2月底前将上年度发展情况和本年度工作计划经省级文化和旅游主管部门报送文化和旅游部。
第十二条 文化和旅游部、省级文化和旅游主管部门应当加强对示范园区的日常监督,必要时可视示范园区的建设和发展情况开展不定期抽查。
第十三条 文化和旅游部应当每3年对示范园区进行一次考核。考核结果分为通过考核、限期整改、撤销认定三种。限期整改的期限不超过1年。
第十四条 示范园区有下列情形之一,由文化和旅游部撤销示范园区认定:
(一)申报时通过提供虚假材料或采取其他不正当手段取得示范园区认定的;
(二)提供违背社会主义核心价值观的产品或服务,对社会造成严重不良影响的;
(三)因管理失当造成重大负面影响,未按期整改落实的;
(四)发生重大网络安全事件、突发环境事件或安全、消防、卫生等重大责任事故,负有主要责任的;
(五)考核未通过,限期整改仍未通过的;
(六)有其他严重违法违规行为的。
第五章 服务与支持
第十五条 文化和旅游部支持示范园区内符合条件的项目申报相关文化和旅游产业发展专项资金及科技发展专项资金,支持示范园区申报国家各级科技计划项目,支持示范园区与高等学校、科研院所、文化和旅游企事业单位等开展产学研合作。
第十六条 文化和旅游部、省级文化和旅游主管部门积极推动地方政府研究制定本行政区内支持措施,为示范园区发展营造良好的政策环境。
第十七条 各级文化和旅游主管部门支持示范园区内符合条件的优秀人才按照有关规定申报相关人才计划项目,参加各级文化和旅游主管部门组织的各类培训活动。
第十八条 各级文化和旅游主管部门为示范园区旅游和科技融合发展创造有利条件,提供多种形式的支持与服务,不断提升示范园区的建设和发展水平。
第六章 附则
第十九条 本办法由文化和旅游部负责解释,自发布之日起施行。


国家旅游科技示范园区申报材料要求
一、申报材料内容
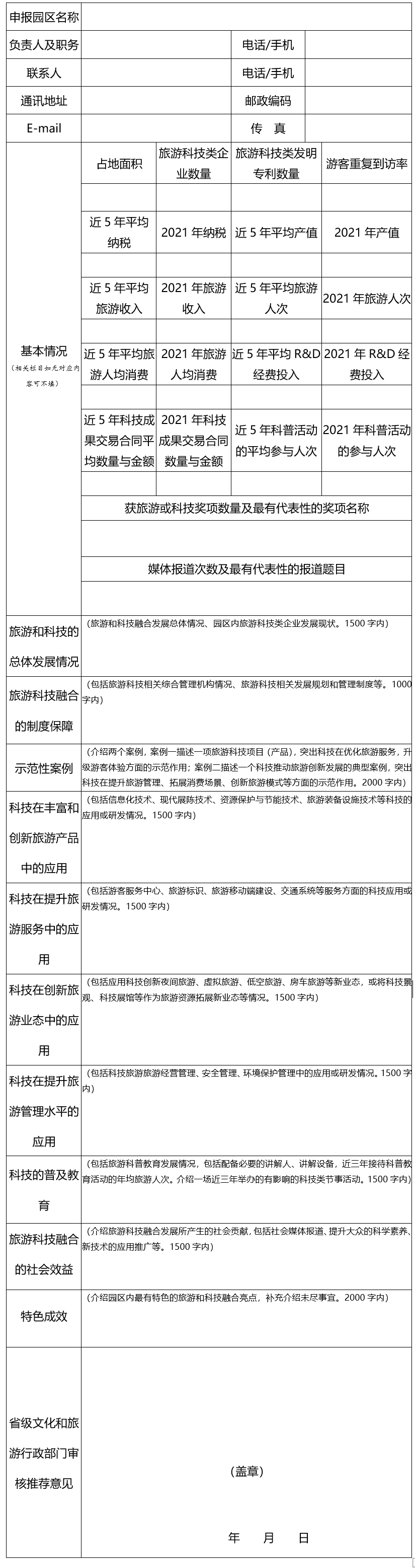
(一)国家旅游科技示范园区申报表(附件2)。
(二)佐证材料。包括园区布局图、实景图片、园区运营主体法人营业执照扫描件、成果和奖项证书扫描件等图片资料,媒体报道原文、收入和经费投入证明等资料,以及其他能够支撑申报表内容的材料。
二、材料数量和格式
申报材料第(一)、(二)项纸质材料按顺序胶装成册,一式2份。附电子件1份,文件资料可用word、pdf格式电子文稿或pdf格式电子扫描件,图片规格原则上不小于600万像素;如有视频资料,请一并提供,视频大小不超过1G,建议提供高清或以上版本;使用第三方图片或视频材料尽量选取画面清晰的高分辨率版本,并注明出处。

来源 文旅之声
责编 刘榕杉
审核 华芳