云南省人民政府
云政发〔2023〕18号
云南省人民政府关于2022年度
科学技术奖励的决定
各州、市人民政府,省直各委、办、厅、局:
为深入贯彻落实习近平新时代中国特色社会主义思想,全面贯彻党的二十大精神,大力实施科教兴国战略、人才强国战略和创新驱动发展战略,加快推动科技自立自强,激发全省人才活力,营造良好创新环境,省人民政府决定,对在我省科学技术进步、经济社会发展中作出突出贡献的科学技术人员和组织给予奖励。
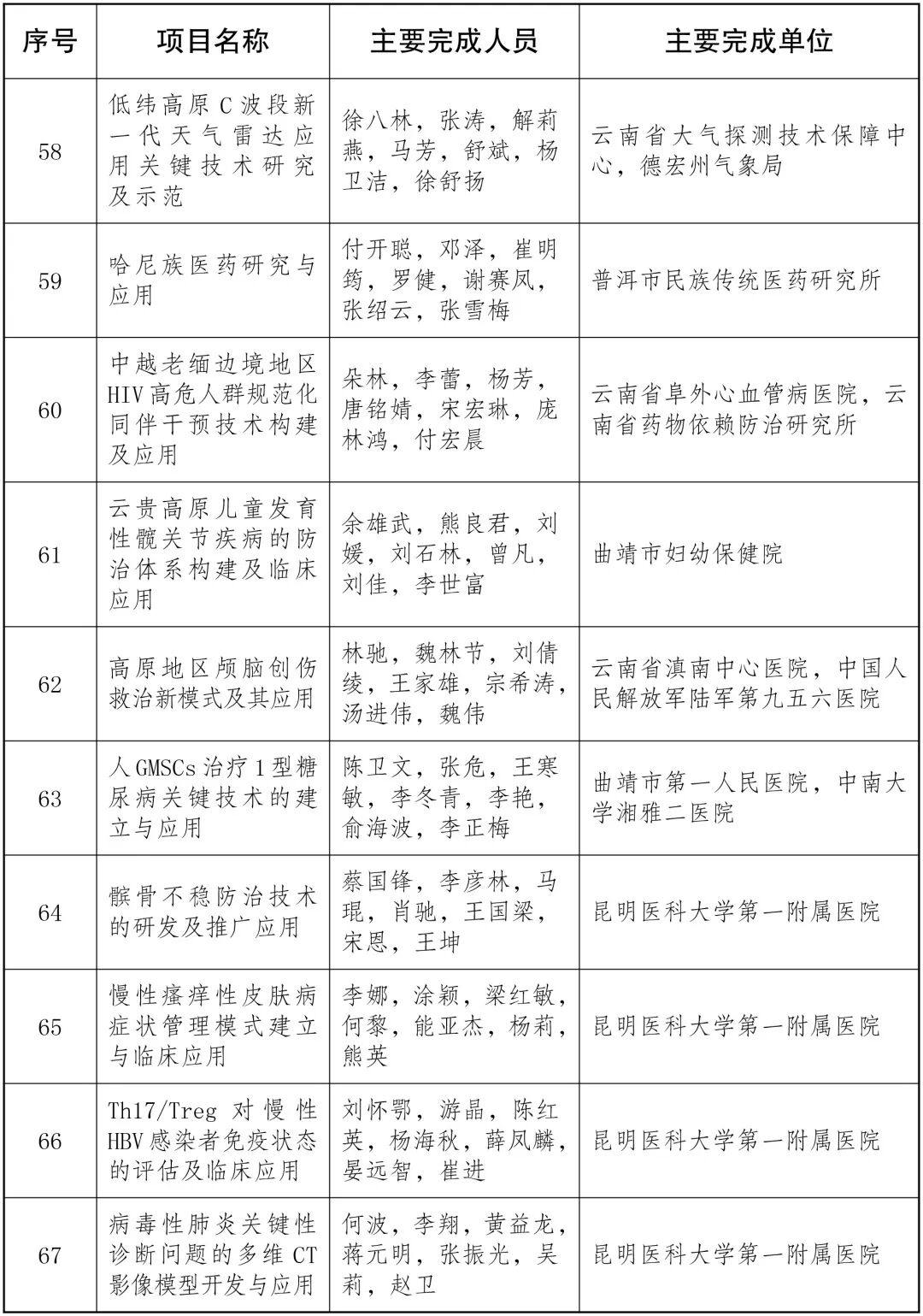
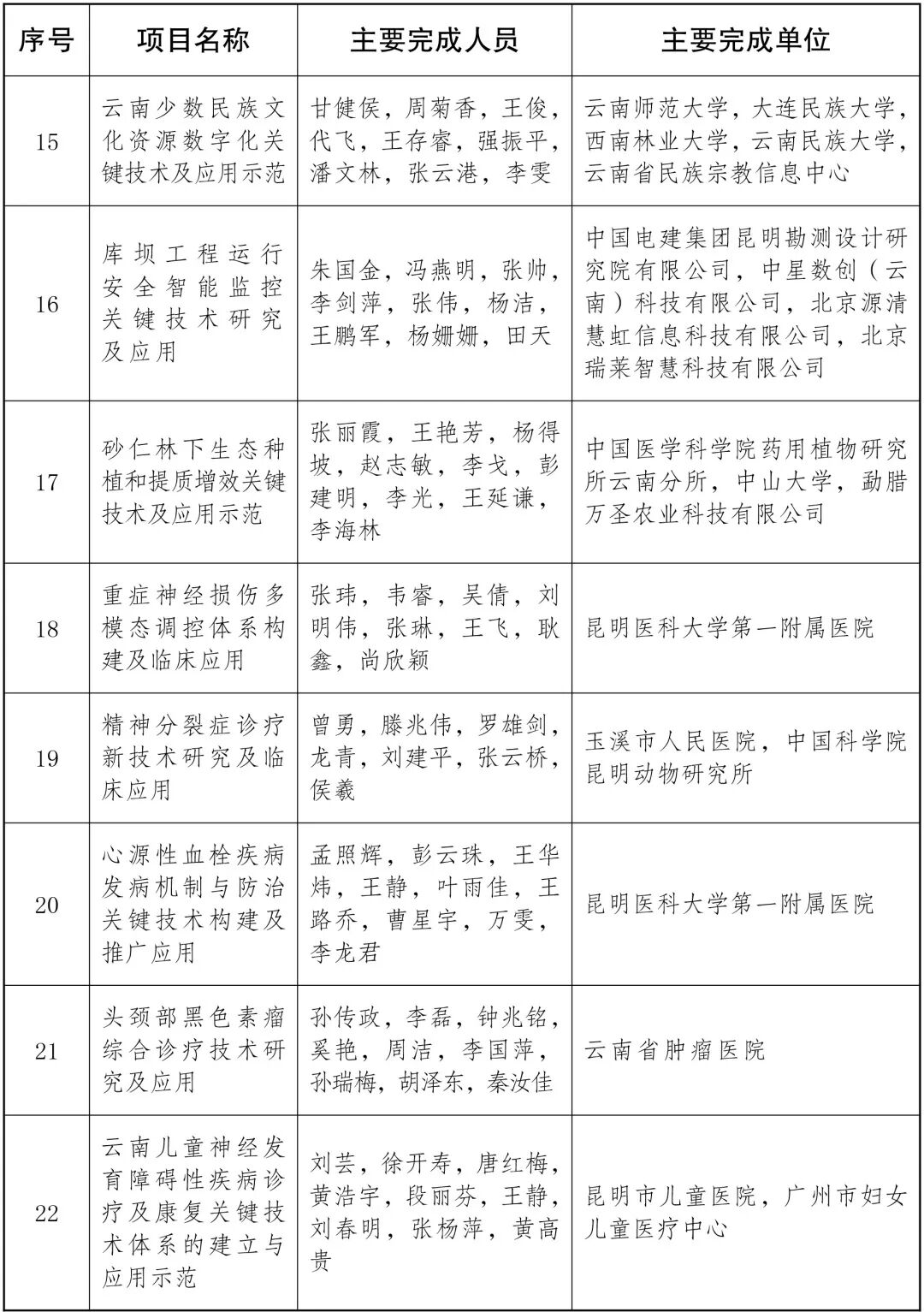
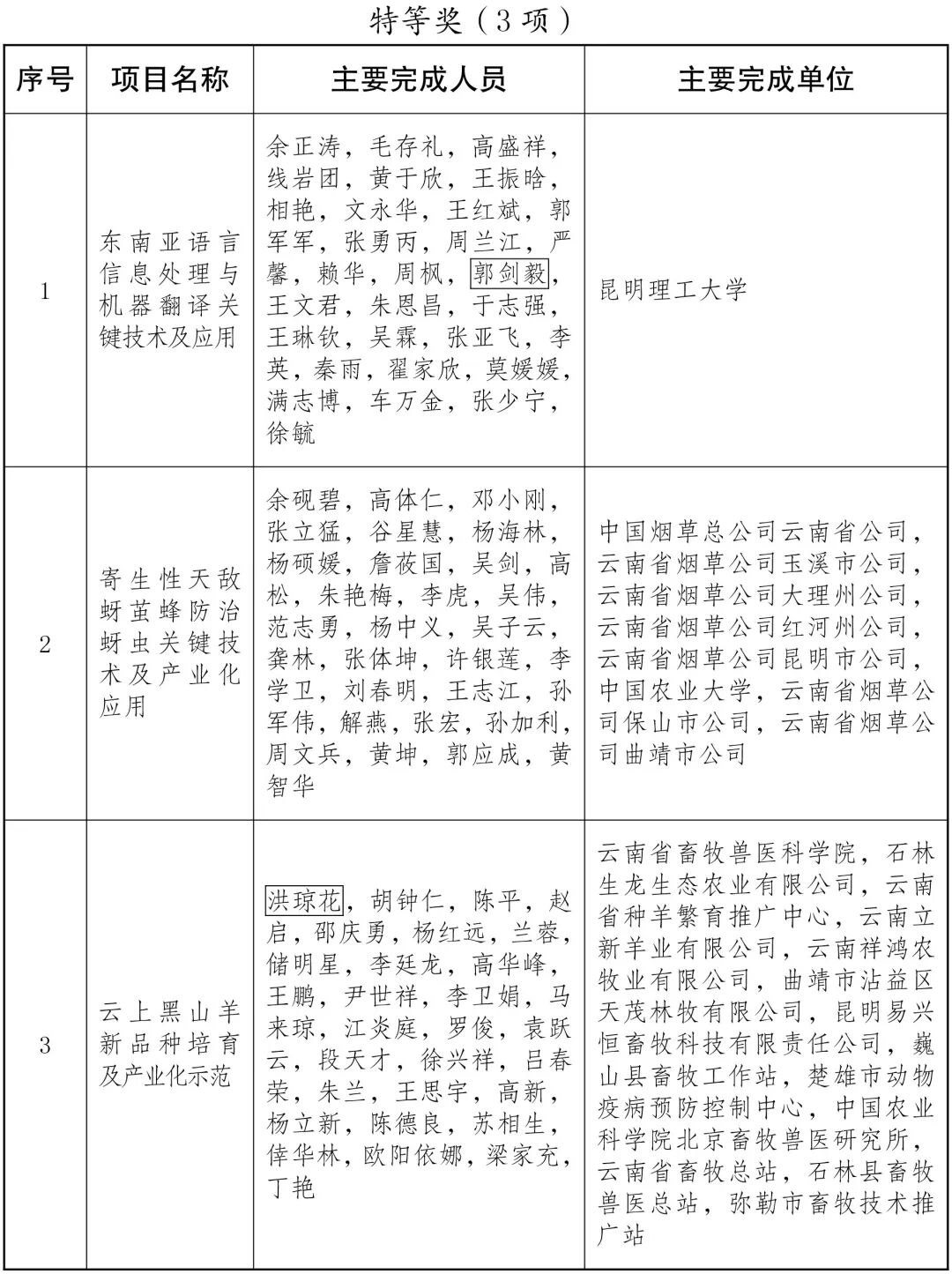
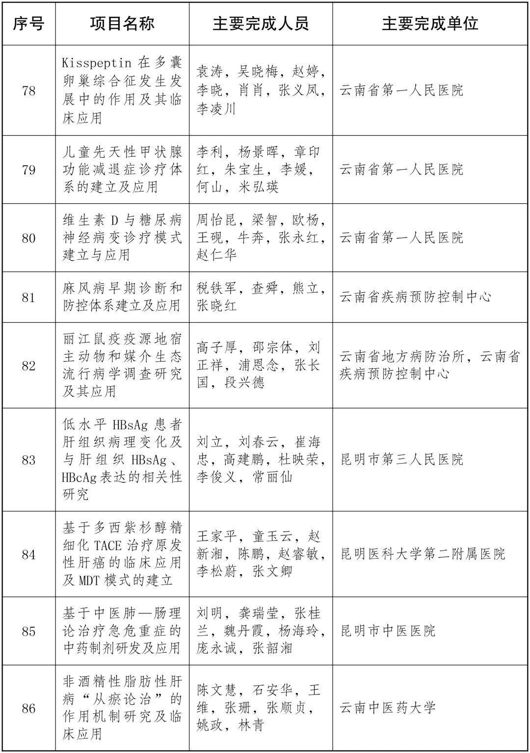
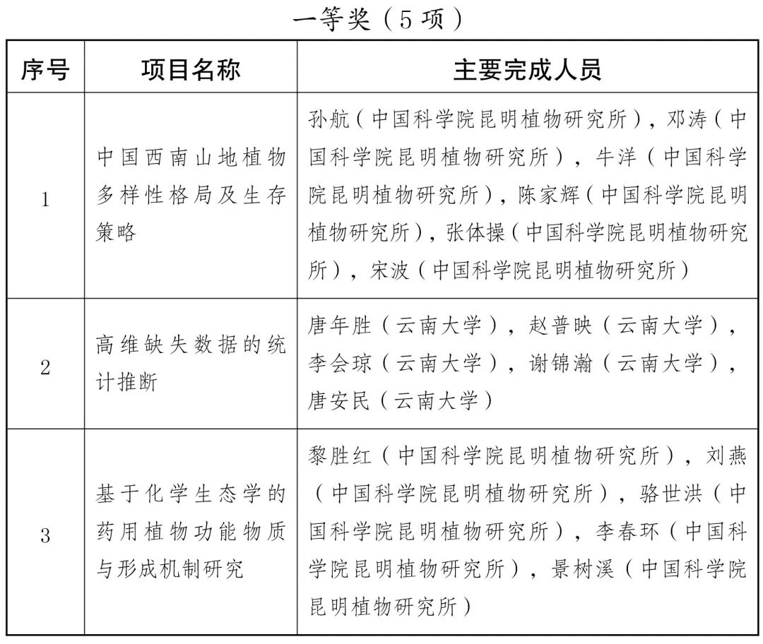
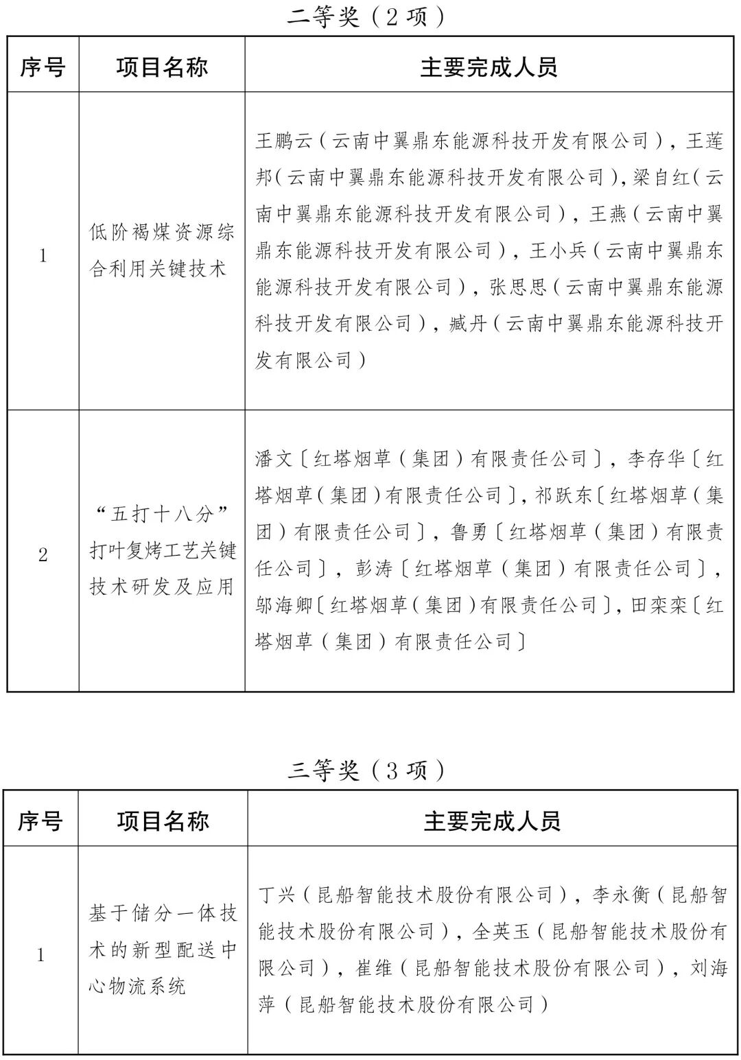
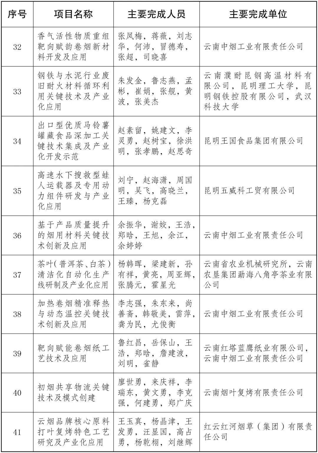
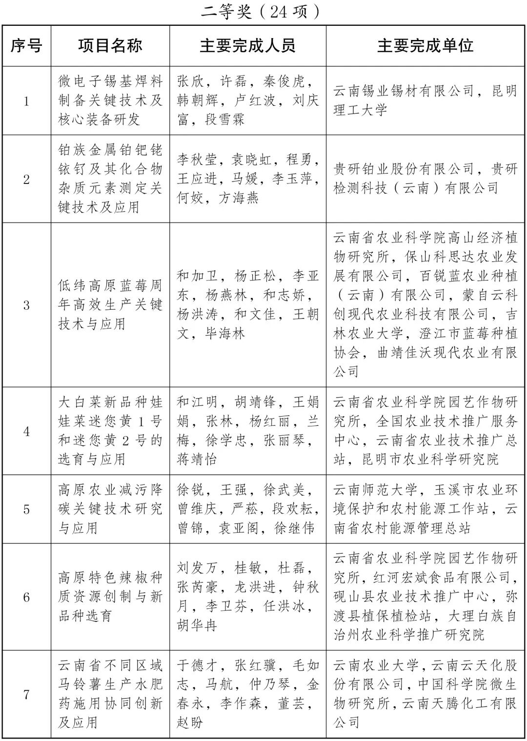
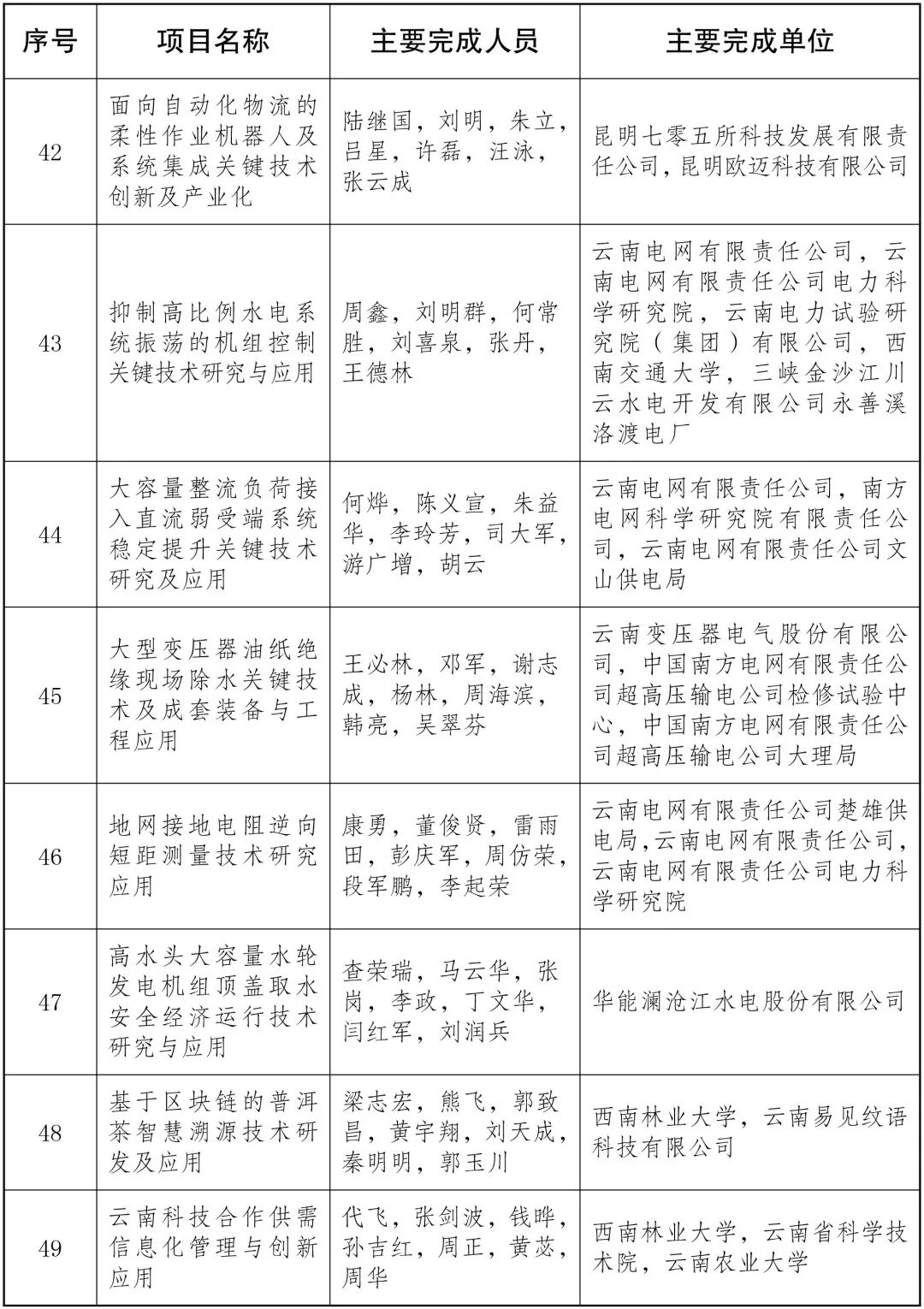
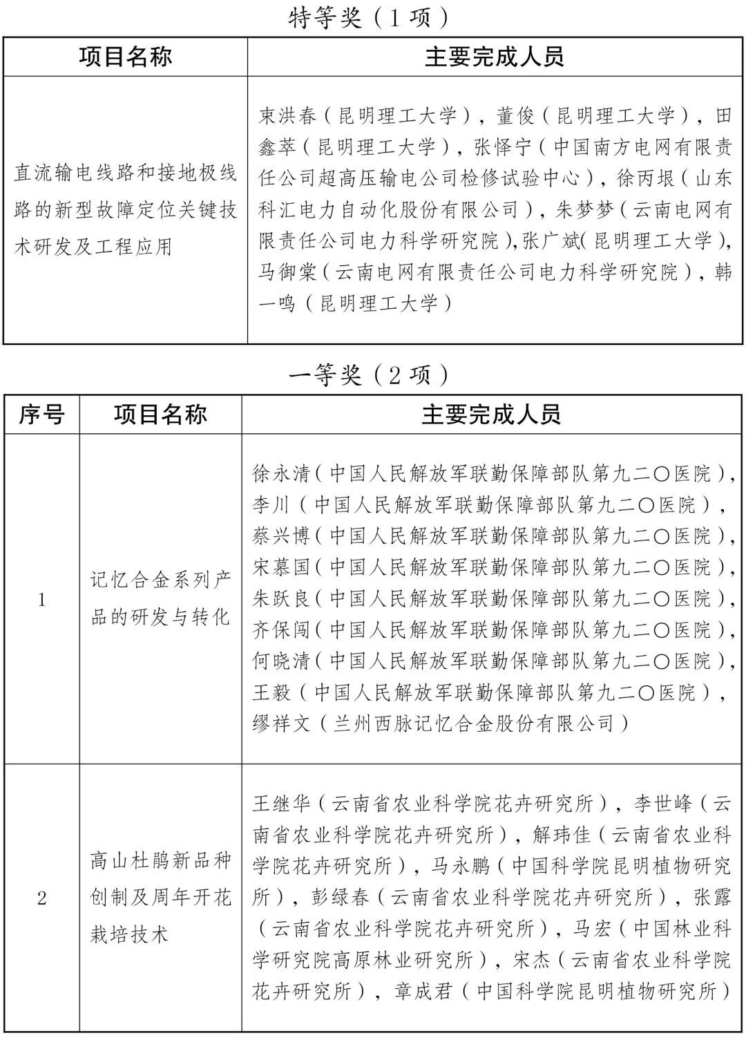
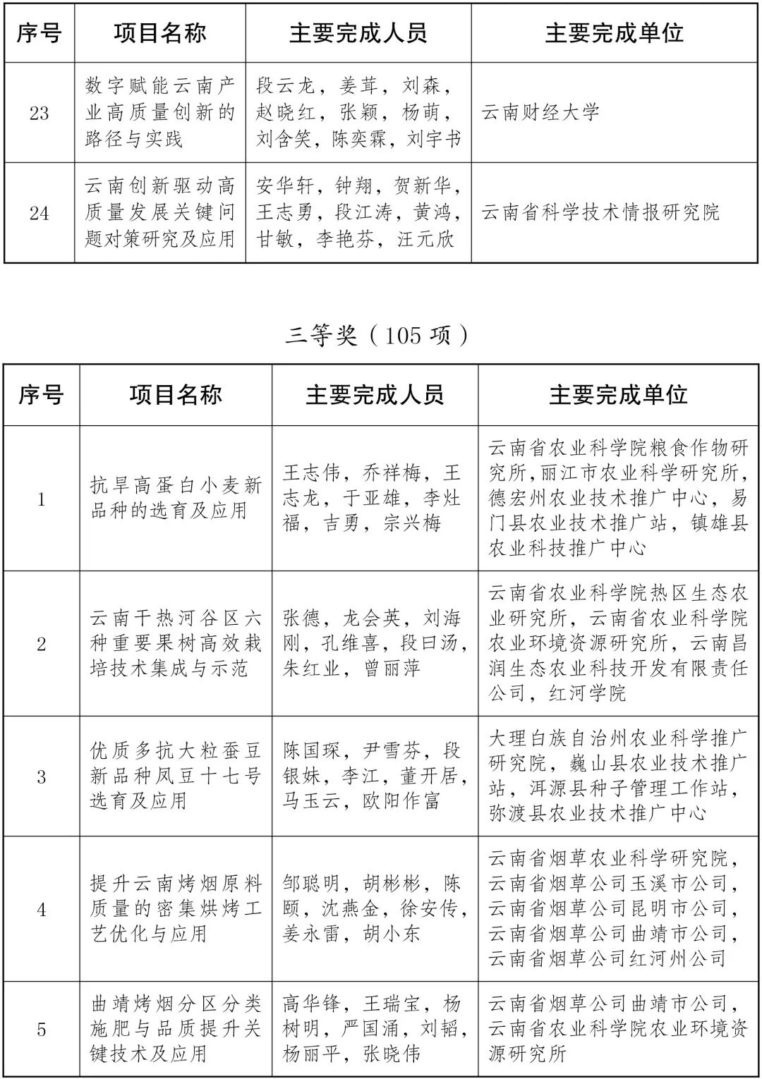
根据《云南省科学技术奖励办法》(云南省人民政府令第224号)规定,经组织专家评审、省科学技术奖励委员会审定和省科技厅审核,省人民政府批准,授予季维智、杜官本云南省科学技术杰出贡献奖;授予“中国西南山地植物多样性格局及生存策略”等5项成果云南省自然科学奖一等奖,授予“宇宙中高能现象的理论与数值研究”等14项成果云南省自然科学奖二等奖,授予“中国热带植物区系研究”等14项成果云南省自然科学奖三等奖;授予“直流输电线路和接地极线路的新型故障定位关键技术研发及工程应用”成果云南省技术发明奖特等奖,授予“记忆合金系列产品的研发与转化”等2项成果云南省技术发明奖一等奖,授予“低阶褐煤资源综合利用关键技术”等2项成果云南省技术发明奖二等奖,授予“基于储分一体技术的新型配送中心物流系统”等3项成果云南省技术发明奖三等奖;授予“东南亚语言信息处理与机器翻译关键技术及应用”等3项成果云南省科学技术进步奖特等奖,授予“水利水电工程流域库岸变形监测新技术及应用”等13项成果云南省科学技术进步奖一等奖,授予“微电子锡基焊料制备关键技术及核心装备研发”等24项成果云南省科学技术进步奖二等奖,授予“抗旱高蛋白小麦新品种的选育及应用”等105项成果云南省科学技术进步奖三等奖。
希望获奖者珍惜荣誉,再创佳绩。全省广大科技工作者要向获奖者学习,弘扬科学家精神,以实现高水平科技自立自强、建设科技强省为己任,进一步强化使命担当,以昂扬奋进的精神状态和勤勉务实的工作作风,积极投身到新时代科技创新发展的各项重大任务中,为创新型云南建设作出新的更大贡献。
附件:2022年度云南省科学技术奖励项目(人)名单
云南省人民政府
2023年6月28日
(此件公开发布)
附件
2022年度云南省科学技术
奖励项目(人)名单
科学技术杰出贡献奖(2人)

自然科学奖





技术发明奖



科学技术进步奖















来源:“云南省人民政府”微信公众号
责编 龚怡丹
审核 李元