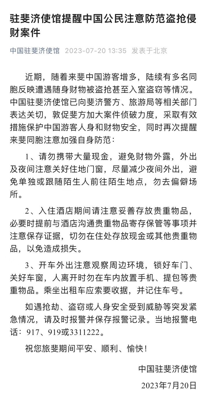
日前,中国驻斐济使馆发布公告,提醒中国公民注意防范盗抢侵财案件。公告表示,近期,随着来斐中国游客增多,陆续有多名同胞反映遭遇随身财物被盗抢甚至入室盗窃等情况。中国驻斐济使馆已向斐济警方、旅游局等相关部门表达关切,敦促斐方加大案件侦破力度,采取有效措施保护中国游客人身和财物安全,同时再次提醒来斐同胞注意加强自身防范。


来源 中国驻斐济使馆微信公众号
责编 龚怡丹
审核 李元
日前,中国驻斐济使馆发布公告,提醒中国公民注意防范盗抢侵财案件。公告表示,近期,随着来斐中国游客增多,陆续有多名同胞反映遭遇随身财物被盗抢甚至入室盗窃等情况。中国驻斐济使馆已向斐济警方、旅游局等相关部门表达关切,敦促斐方加大案件侦破力度,采取有效措施保护中国游客人身和财物安全,同时再次提醒来斐同胞注意加强自身防范。


来源 中国驻斐济使馆微信公众号
责编 龚怡丹
审核 李元