
2023年是中华人民共和国
成立的第74周年
对于中国人民来说
有着非常重要的意义
让我们在这特殊的一天
共庆祖国华诞
2023年中国镇康·缅甸果敢“阿数瑟”山歌会暨友谊运动会
中国镇康·缅甸果敢“阿数瑟”山歌会暨友谊运动会9月30日至10月2日镇康县县城将举办中国镇康·缅甸果敢“阿数瑟”山歌会、友谊运动会,商贸美食展销和招商引资洽谈等活动。



“中秋+国庆”假期将至
你的行程安排好了吗?
不想去人挤人的地方
来镇康听阿数瑟、看赛事、游美景、吃美食
一起迎中秋、庆国庆
中缅“阿数瑟”山歌会暨友谊运动会日程表




游镇康美景

赐福彝寨景区

仙人湖

南伞河畔公园

凤尾镇芦子园村小落水自然村
特色美食推荐








县城内住宿推荐

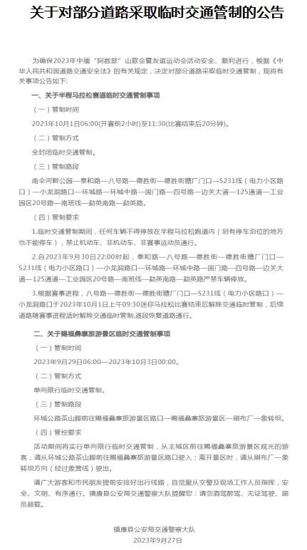
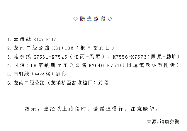
县内交通提醒



温馨提示
出游前,请多渠道了解途径地、目的地天气、交通、酒店、景区开放等情况,规划好行程和出行线路,备足必要的防护用品及常用药品,结合实际情况出行。树立文明绿色旅游意识,遵守文明行为规范,爱惜生态环境,讲究卫生,自觉减少一次性物品使用,树立文明、健康、绿色旅游新风尚。
来源 临沧市文化和旅游局 一部手机游云南
责编 康莞悦
审核 李元