中秋国庆“超长假期”即将到来
云南各州(市)
从歌舞打跳到非遗传承
从体育赛事到文艺展览
……
已筹备百余项活动
向你发出热情邀约
带你体验“有一种叫云南的生活”
让你畅享8天玩法不重样的快乐假期
昆明
翠湖-老街城市咖啡生活季

活动将翠湖、昆明老街、南屏街三大区域串连成一线。咖啡集市汇聚了各地特色咖啡品牌,请你喝杯云南咖啡;非遗走秀与非遗艺术巡游通过传统非遗技艺以巡游的形式走进街头巷尾,展现古老文化与现代城市的完美融合。国庆主题展演将点燃现场的激情。
活动时间:10月1日-8日
国庆去讲武堂
云南陆军讲武堂操场即将开展的“红色旋律・时代华章”交响音乐会,《远方的客人请你留下来》《我和我的祖国》大合唱精彩上演,期间,还能“与国旗同框”打卡,免费享红色视听盛宴。
活动时间:10月1日-2日上午10 点
百里・春秋春城会客厅
百里・春秋春城会客厅将举办的“心之所向”云南主题书展、云南画报展,能看书赏画品云南;还有摩梭人“成丁礼”观影会、10月12日“看不见的森林”沙龙、南曲文化讲座,解锁云南文化密码。
活动时间:9月30日-10月15日
滇池西岸流动艺术周暨第七届西山睡美人文化艺术季

双节期间,六大亮点精彩绽放,火舞剧《赤焰瓦猫》以动态艺术演绎云南非遗;低空公园音乐会×热气球体验开启一场独一无二的“高空听觉之旅”;在地乐队表演唱响西山的故事与魅力;《滇池夜月》戏剧展演×水上集市,非遗甲马、瓦猫主题设计展演实现传统与现代的艺术碰撞;城市园林策展体验中心主题艺术研学体验夜间大型灯光主题展览,带大家共同见证声影跃动在西岸的艺术盛宴。
活动时间:10月1日-8日
官渡区首届“古渡渔灯·万象官渡”文化旅游节
10月1日,官渡古镇将举行以“我的祖国”为主题开展国庆·中秋双节文旅嘉年华系列活动启动仪式,通过红歌快闪活动共同祝福祖国繁荣富强。举办“古渡渔灯·万象官渡”文化旅游节活动,以描绘官渡风情的诗词《官渡渔灯》为活动线索,串联起泛舟、观鱼、赏月、巡游等沉浸式体验,以聚焦“传统‘古渡’赋能现代官渡”共庆国庆。
“送你一朵小红花”花卉文旅系列活动
10月1日至8日,“送你一朵小红花”花卉文旅系列活动将登场,活动涵盖四大体验:
花时间·凝望——草坪音乐会、花仙子评选、星空露天电影与花艺装置;
花时间·打趣——花香手作、植物调香、花系美食、花间朗读;
花时间·慢游——“花样巴士”专线与专业旅拍;
花时间·纷享——区域花礼IP发布、主题邮票展和码头艺术快闪。
2025安宁温泉龙山越野跑火热报名中
2025安宁温泉龙山越野跑10月1日开跑,邀你逃离城市喧嚣,奔入安宁龙山村的山野氧吧。
活动设18公里竞技组与5公里体验组,参赛即享T恤、奖牌、补给等,跑完还能泡天然温泉解乏。
竞技组前10名有奖金,体验组前10名得纪念礼。
跟着昆马游石林
2025国庆石林“燃情昆马・乐享石林”13天活动超对味!
10月1日,狮虎舞“虎王争霸”威风开演,“猛虎”“雄狮”灵动跳跃超震撼;
10月2日至10日“唱响阿诗玛”乐队赛彝语摇滚混搭民乐,歌手赛、广场舞赛轮番炸场;
10月11日昆马西站大三弦奏欢歌接跑者,夜场篝火摇曳、音乐飞扬嗨翻跑者之夜;
10月12日赛道非遗助威,终点还有少儿展演、美食集市飘香。
大展小展逛不停
国庆假期,昆明市区博物馆化身文化大观园,邀你共赴穿越时空的盛宴。
昆明市博物馆推出六大主题展——“小锡兵大故事”用微缩模型讲述世界文明,二楼“血肉筑就抗战生命线”以珍贵档案还原滇缅公路传奇,非遗实物展更可亲手体验漆扇绘制与瓦猫泥塑。
晋宁区博物馆带来《大师在云南》抗战美术展,拓印体验中触摸历史温度。
云南陆军讲武堂同步开启“丹心壮山河”诗词书法展与“世界云南”摄影展。
聂耳墓纪念馆的森林音乐会在松涛间奏响《金蛇狂舞》。
更多精彩活动详情在下图展示

玉溪






怒江
第六届怒江精品咖啡·草果文化周
今年双节期间
十多场活动
把泸水“快乐密度”拉满
咖啡香、草果韵、民族风、户外野趣
……
带你解锁国庆中秋“超长”假期


红河
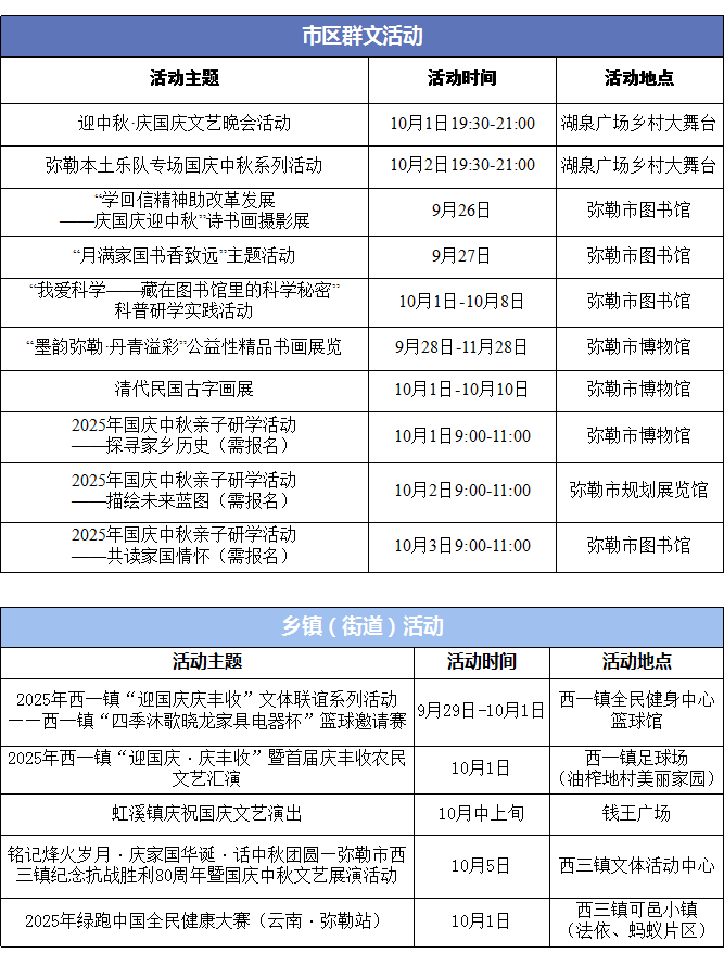
弥勒




建水
“儒行记”沉浸式演艺
以践行儒家“六艺”为径,以“礼制教化”为目的,以开展沉浸式任务PK,让游客化身古代学子,在学海拾宝、君子之射、先贤记忆、掷围雅集、边地暖阳、礼乐演奏、投壶问礼等竞技活动中领悟儒家“君子之争”的精神内核,深度体验建水文庙的儒学底蕴。
活动时间:10月1日-8日14:00
活动地点:文庙太和元气坊至文庙景区内
非遗彝族烟盒舞表演
活动时间:10月1日-10月7日 上午10:40-11:50;下午16:30-17:10
活动地点:东寨门、乡愁书院前广场

楚雄
《彝乡恋歌》沉浸式歌舞演出

国庆假期间,《彝乡恋歌》的精彩演出,以丰富多彩的形式展现了彝族的歌舞艺术、传统服饰、民俗风情及声乐魅力。
活动时间:10月1日-10月8日18:30-20:00
活动地点:彝人古镇彝人部落
篝火晚会

熊熊篝火腾空而起,激昂的歌声与欢快的舞蹈在夜空中交织回荡,在彝族传统音乐与现代音乐激情碰撞中,围绕着篝火尽情狂欢。
活动时间:10月1日-10月3日、10月7日-10月8日 20:30-22:00
活动地点:彝人部落
亲子手作工坊

活动内容:非遗香囊制作、彝风画框DIY,适合亲子共同体验传统文化。
活动时间:10月1日-10月8日
活动地点:云南鲜花会客厅
文化研学·楚雄州博物馆
1.楚博记录您步伐(10月1日—10月8日,序厅):参与集章活动,兑换特色礼品,边逛馆边互动。
2.欢乐游园会(10月2日—10月4日,序厅):“歌唱祖国母亲”合唱、趣味知识问答赢盲盒,兼具教育性与趣味性。
3.非遗与手工体验(10月2日—10月7日,彝族厅长廊)
4.10月2日-10月4日:非遗竹编画制作、扭扭棒京剧帽DIY
5.10月4日-10月5日:“花灯寄相思”——话中秋习俗、手工制作花灯
6.10月6日-10月7日:“独携天上小团月”——粘土月饼手工课。
特别提醒:所有活动均可免费参与
普洱
国庆中秋“超长假期”中
普洱用N+1场活动、十大旅行驿站
串联野趣、美食、非遗与多彩民族风情
让你实现诗与远方同时抵达
思茅区



宁洱县


墨江县


景东县

景谷县

镇沅县

江城县

澜沧县



孟连县






西双版纳
第十三届澜沧江·湄公河流域国家文化艺术节
本次活动采取“1+2+3+3”的方式,即举行1场开幕式、2场文艺精品展演、3场艺术展览、3场交流座谈等系列活动,带您开启六国艺术之旅,共度国庆假日。

西双版纳傣族园
1、“豪摆”民俗游演
可以感受一次傣家隆重迎宾仪式、洒水祝福,看一场民族时装秀,感受傣民族特色文化游演。
活动时间:10月1日-10月6日 10:30-11:00
活动地点:景区正门—新站点

2、天天欢度泼水节
在这里能体验到泼水节的热闹氛围,和大家一起泼水嬉戏,感受那清凉与欢乐交织的独特感觉,让快乐尽情释放
活动时间:每天第一场14:00-14:40;第二场15:40-16:20
活动地点:新区泼水广场

基诺山寨
10月1日当天入园游客,名字中有“国”字或者当天生日的游客,在现场工作人员核对确认有效证件信息后(以身份证信息为准),赠送一份果盘。
活动时间:2025年10月1日
活动地点:演艺场
活动礼品:果盘1份(到山顶非遗展演场特色餐饮窗口领取)

告庄西双景
湄公河星光炫火嘉年华活动
在这里可以体验雨林音浪、民族派对、澜湄花船展演、傣泐花车巡游、FUNSIX六国音乐现场、六国民族服饰秀展演、水灯小姐选拔大赛、篝火狂欢夜宴。
活动时间:2025年10月3日-10月6日
活动地点:告庄西双景湄公河·星光夜市西贡码头、泰国街片区

德宏
芒市



瑞丽
第二十届中缅胞波狂欢节

本届中缅胞波狂欢节亮点纷呈,民族风情大巡游、中缅特色美食集市、胞波文艺汇演、中缅美食体验、姐告国际免税购物狂欢、抢柚子等系列活动,让胞波情谊在狂欢中升温,让中缅两国文化在交融中绽放。
活动时间:10月1日至10月7日
活动地点:德宏瑞丽
其他精彩活动



陇川


盈江



梁河

(注:以上活动如有变动,请以实际安排为准。)
文旅头条融媒体记者 李舒琪 整理
来源:昆明文旅、玉溪文旅、怒江融媒、弥勒文旅、文旅建水、楚雄文旅、普洱文旅、西双版纳发布、景洪文旅、德宏文旅
责编 童文文
校对 刘榕杉
审核 于轩昂