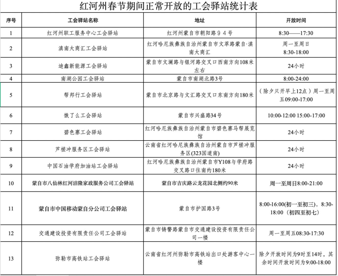
新春佳节,万家团圆之际,红河州户外劳动者和出行群众依旧能感受到“娘家人”的温暖。春节期间,全州33个工会驿站均正常开放,覆盖蒙自、弥勒、开远、泸西等多个县市,通过灵活调整开放时间、保障基础服务供给,为坚守岗位的户外劳动者、出行群众打造暖心休憩港湾,让年味里满是温情。



本次正常开放的工会驿站布局科学、服务贴心,既涵盖交通枢纽、商圈景区、社区街道等人员密集区域,也覆盖服务区、加油站等出行关键节点,精准对接春节期间不同群体的服务需求。在开放时间上,各驿站结合节日特点灵活安排,既有迪鑫新能源工会驿站、碧色寨工会驿站等10余个24小时全天候开放的驿站,也有南湖公园工会驿站8:00-24:00、泸西县锦辉综合市场工会驿站8:00-22:00等延长服务时长的驿站;针对除夕、初一等春节关键节点,弥勒市高铁站工会驿站、开远市“饿了么”门店工会驿站等还制定了专项开放方案,在保障服务的同时兼顾节日运营实际,让服务更有温度。

作为户外劳动者的“暖心之家”,全州各工会驿站均持续保障免费饮水、手机充电、临时休憩、应急药品等基础便民服务,为外卖骑手、快递小哥、环卫工人、出租车司机等坚守岗位的户外劳动者解决工作中的实际需求。工会驿站的持续开放,让他们在新春坚守中感受到了实实在在的关怀。同时,分布在高铁站、景区、服务区的工会驿站,也为春节期间探亲访友、旅游出行的群众提供歇脚场所,成为红河州新春里的一道温暖风景线。

近年来,红河州总工会持续推进工会驿站建设与服务升级,不断拓展服务覆盖面、完善服务功能,让工会驿站成为户外劳动者的“歇脚点”“加油站”“暖心港”。此次春节不打烊,更是将关怀落到实处,用贴心的微服务守护每一份坚守,让广大劳动者在新春佳节中感受到尊重与温暖,为红河州新春期间的城市运转和民生保障筑牢温情防线。

文旅头条通讯员 莫彦 文
图 红河州总工会
责编 童文文
校对 杨奥
审核 华芳
终审 于轩昂