近日,中国非物质文化遗产保护协会公示2022年“全国非遗与旅游融合发展优选项目名录”,云南省玉水寨景区拟入选2022年“全国非遗与旅游融合发展优选项目名录”中“非遗旅游景区”。
↓↓↓↓
“全国非遗与旅游融合发展优选项目”遴选,践行开放共享、尊重互利、科学创新、弘扬价值的工作原则,得到全国各地景区、小镇、街区、村寨运营主体的高度关注和积极参与,历经二个月共同努力,从方案宣介、组织动员、自主申报、合规性审查、专家评审、领导小组会审,全过程坚持公平公正、阳光运作,有效促进了非物质文化遗产社会化保护,既是发现、培育非遗与旅游融合发展优秀项目的过程,也是整体推进以文塑旅、以旅彰文的过程,取得良好的阶段性成效。现将拟入选“全国非遗与旅游融合发展优选项目名录”的200家单位向社会公示,公示期间(2022年9月3日—9日),如有异议,请以书面方式向中国非物质文化遗产保护协会反映。
邮箱:zgfybhxh@163.com
电话:010-87189921
非遗旅游景区

非遗旅游小镇

非遗旅游街区

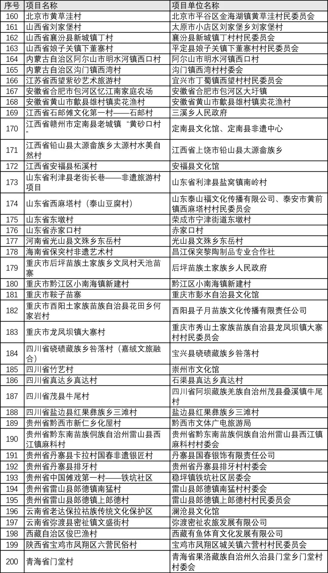
非遗旅游村寨


来源 中国非物质文化遗产保护协会
文旅头条融媒体记者 海莱阿芝 整理
责编 代汪媛
审核 华芳