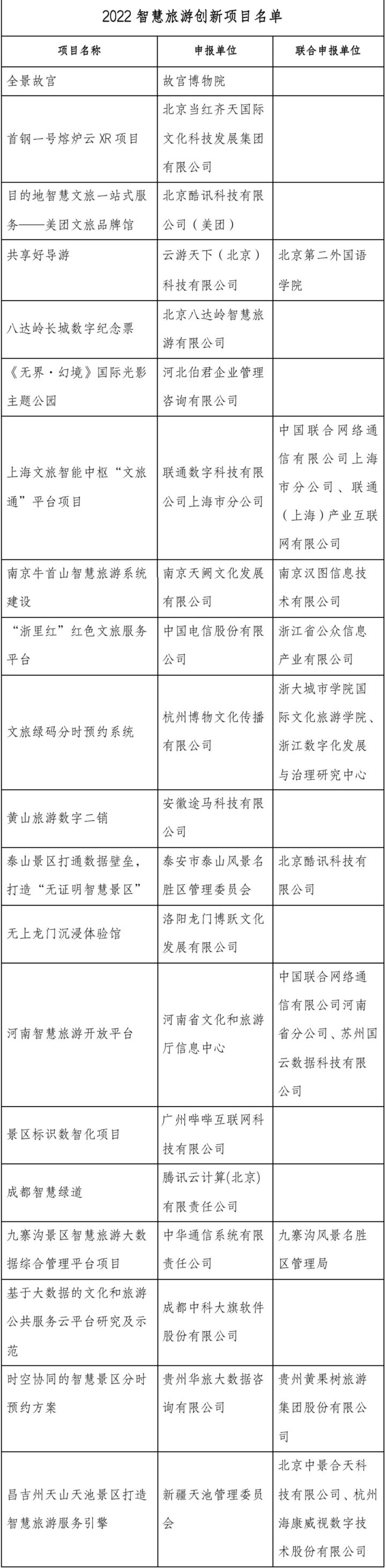
为深入贯彻落实《“十四五”旅游业发展规划》关于“培育一批智慧旅游创新企业和重点项目”的要求,由光明日报社、文化和旅游部资源开发司指导,光明网主办的“2022智慧旅游创新企业和项目推选与宣传活动”产生的“2022智慧旅游创新企业和项目”名单于11月9日正式揭晓。北京市慕田峪长城旅游服务有限公司、浙江力石科技股份有限公司等10家企业入选“2022智慧旅游创新企业”,首钢一号熔炉云XR项目、景区标识数智化项目等20个项目入选“2022智慧旅游创新项目”。
活动启动以来,社会各界反响热烈,组委会共收到来自全国24个省(区、市)222个申报主体的申报材料226份。其中,申报创新企业84家,申报创新项目142个。经专家评审、社会公示、专题答辩等环节,最终产生了10个兼具行业代表性和未来成长性的智慧旅游创新企业,20个反映2022年最新实践成果的智慧旅游创新项目。
“2022智慧旅游创新企业和项目”名单的发布,将为发展智慧旅游提供示范标杆,进一步激发行业创新突破和技术成果应用的主动性和积极性,提高科技成果转化和产业数字化发展水平。



来源 中国旅游新闻客户端
责编 童文文
审核 华芳