为打造滇菜品牌,扩大滇菜影响
做大做强滇菜产业
更好发挥餐饮业
在繁荣市场、拉动消费
扩大就业中的重要作用
近日
云南省人民政府办公厅印发
《滇菜标准化品牌化产业化发展
三年行动计划(2023—2025年)》
其中明确
到2025年,全省餐饮业营业额突破2000亿元,年均增长15%以上。培育年营业收入过亿元的滇菜餐饮企业20家以上,其中,全国餐饮业百强企业5家以上,全国餐饮业500强企业30家以上;全省餐饮业营业额占全国的比重达3%以上;制定出台50项以上滇菜标准,形成较为完备的滇菜标准体系,促进滇菜标准化、品牌化发展。
全文如下
云南省人民政府办公厅
云政办发〔2022〕97号
云南省人民政府办公厅关于
印发滇菜标准化品牌化产业化发展
三年行动计划(2023—2025年)的通知
各州、市人民政府,省直各委、办、厅、局:
《滇菜标准化品牌化产业化发展三年行动计划(2023—2025年)》已经省人民政府同意,现印发给你们,请认真贯彻执行。
云南省人民政府办公厅
2022年12月20日
(此件公开发布)
滇菜标准化品牌化产业化发展三年行动计划(2023—2025年)
为打造滇菜品牌,扩大滇菜影响,做大做强滇菜产业,更好发挥餐饮业在繁荣市场、拉动消费、扩大就业中的重要作用,结合实际制定本计划。
一、总体要求
(一)指导思想
以习近平新时代中国特色社会主义思想为指导,全面贯彻落实党的二十大精神,深入贯彻落实习近平总书记考察云南重要讲话精神,立足新发展阶段,完整、准确、全面贯彻新发展理念,服务和融入新发展格局,按照“政府引导、市场运作、企业主体”的原则,充分发挥云南人文、区位、资源、生态等独特优势,以产业培育为核心,以供给侧结构性改革为动力,弘扬滇菜饮食文化,传承滇味精湛技艺,加快滇菜创新发展,为促进消费提质升级、助推云南高质量发展贡献力量。
(二)发展目标
通过推动滇菜标准化品牌化产业化发展,把滇菜打造成为全国知名菜系。到2025年,全省餐饮业营业额突破2000亿元,年均增长15%以上。培育年营业收入过亿元的滇菜餐饮企业20家以上,其中,全国餐饮业百强企业5家以上,全国餐饮业500强企业30家以上。
二、主要任务
(一)实施滇菜企业培优行动
1.培育滇菜龙头企业。加大对滇菜企业培育力度,持续培育滇菜百强企业,重点培育一批过桥米线、预制滇菜、民族特色餐饮等领军企业。到2025年,全省营业额过亿元的餐饮企业20家以上。鼓励企业参与“中国餐饮100强”、“中国餐饮500强”等评选活动,充分发挥龙头企业在滇菜产业发展中的引领示范作用。振兴“老字号”滇菜企业,提高“老字号”美誉度和市场占有率。
2.壮大餐饮市场主体。将餐饮业纳入招商引资重点产业目录,支持国内外知名餐饮企业及有关配套企业来滇注册法人企业、布局区域总部,与滇菜产业链企业合作发展,丰富餐饮市场优质供给。加大餐饮业市场主体培育力度,鼓励“个转企”、“企升限”,不断壮大餐饮市场主体。力争到2025年,全省餐饮业营业额占全国的比重达3%以上。
3.支持企业连锁经营。支持滇菜企业连锁化、品牌化发展。鼓励企业“走出去”开拓国际国内市场,重点孵化2—3家总部设在云南的滇菜连锁企业,力争到2025年,全国经营网点达300个以上。
4.鼓励企业创新发展。鼓励企业开展数字化赋能建设,加快传统餐饮业态转型升级。支持企业创新运营模式和经营业态,推动企业入驻电商平台,充分发挥绿色生产基地、加工基地、直播基地作用,构建“现代农业+加工中心+中央厨房+电子商务”一体化的滇菜发展新模式。
(二)实施滇菜品牌培育行动
5.加快滇菜标准体系建设。以云南特色餐饮为重点,从管理、产品和服务等环节完善滇菜标准体系,提升滇菜标准化水平。到2025年,制定出台50项以上滇菜标准,形成较为完备的滇菜标准体系,促进滇菜标准化、品牌化发展。
6.打造滇菜品牌名片。坚持挖掘传承与创新发展相结合,加强滇菜理论研究,挖掘整理滇菜技艺非物质文化遗产目录,讲好滇菜故事,形成系列滇菜品牌;积极申报“世界美食之都”,提高滇菜品牌国际影响力和知名度。组织开展滇菜“名店”、“名师”、“名菜”、“名小吃”评比活动,每年组织评定10大滇菜“名店”、10大滇菜“名师”、10大滇菜“名菜”、10大滇菜“名小吃”。
7.培育滇菜品牌展会。与中国—南亚博览会、中国国际旅游交易会等重点展会同期举办或单独举办云南国际餐饮美食暨预制菜产业博览会,支持各州、市结合地域特色举办美食节、小吃节,视活动规模及成效给予适当资金支持。
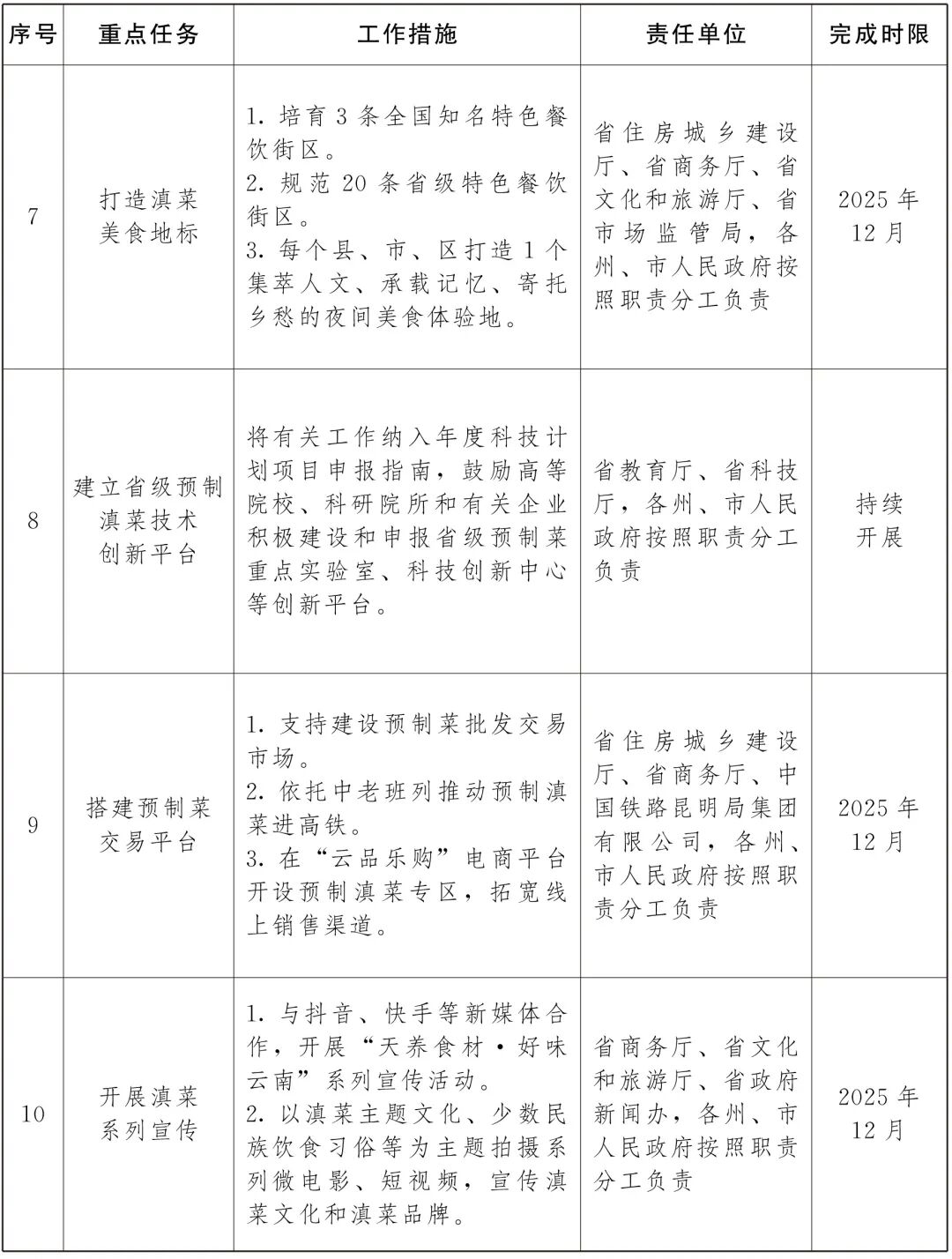
8.打造滇菜美食地标。以“一州一席宴”为基础,以民族特色餐饮文化为核心,结合夜间文旅消费聚集区建设,打造一批特色餐饮美食街区。到2025年,培育3条全国知名特色餐饮美食街区,规范20条省级特色餐饮美食街区;每个县、市、区打造1个集萃人文、承载记忆、寄托乡愁的夜间美食体验地。制作“云南美食地图”,开发“滇菜美食文化之旅”精品旅游线路,推动滇菜跨界融合发展,不断满足游客和消费者对滇菜美食的消费需求。
9.推进预制菜产业发展。加大滇菜研发支持力度,加快建设省级预制滇菜技术创新平台。构建预制滇菜标准体系,定期发布预制滇菜产品目录。对接新型消费需求,打造“爆款”预制滇菜产品。立足云南绿色农产品生产基地,积极推广小包装净菜。加快云南预制菜批发交易市场建设。到2025年,培育10家以上年销售额过亿元的预制菜企业。
10.打造过桥米线品牌。围绕米线加工、汤料烹饪、冷鲜杀菌、冷链配送等环节,完善米线全产业链标准体系,重点制定过桥米线行业标准。培育3家总部设在云南的过桥米线连锁企业。力争到2025年,在全国开设不少于500个连锁门店,米线产业全产业链带动就业人数20万人以上。鼓励重点企业开发预制过桥米线产品,多渠道促进过桥米线“走出去”。
(三)实施滇菜品牌推广行动
11.加大宣传力度。支持以滇菜主题文化、传说轶事、少数民族饮食习俗和滇菜“名店”、“名师”、“名菜”、“名小吃”等为主题拍摄系列微电影、短视频,利用抖音、快手等新媒体宣传滇菜产品和民族特色餐饮文化。
12.开展对外交流。组织滇菜企业参加国内外餐饮美食博览会、产业发展大会,举办餐饮食材产销对接会,不断增强云南特色餐饮食材的美誉度和影响力。鼓励滇菜企业参加全国性烹饪比赛和技能竞赛。联合省人民政府驻外机构和异地云南商会,营销推广滇菜美食。结合重大外事、经贸、文化、旅游等活动宣传推广滇菜品牌。
13.强化社会推广。实施滇菜“名店”、“名师”、“名菜”、“名小吃”及预制滇菜进酒店、进景区、进机场、进高铁等“四进”活动,拓宽滇菜营销渠道。依托知名餐饮企业、星级酒店,配套建设滇菜饮食文化展示区,提升滇菜影响力。依托知名线上平台,采取线上线下融合发展的方式推广特色经典滇菜。
(四)实施滇菜全产业链打造行动
14.建设滇菜原料基地。围绕滇菜所需原辅料,以特色家禽、家畜、果蔬、野生食用菌、香辛料为重点,建设规模化、标准化滇菜原辅料绿色农产品生产基地。
15.建设餐饮产业园区。鼓励有条件的州、市依托产业园区,以“园中园”等方式建设预制菜、过桥米线等餐饮产业园,吸引滇菜调味品、方便食品、速冻食品、快餐食品、餐具厨具等企业入驻园区,促进餐饮企业与上下游产业联动发展,形成餐饮产业集群。
16.畅通供应链服务体系。以农产品供应链体系建设为载体,支持中央厨房建设,推广“中央厨房+冷链配送+餐饮门店”模式。鼓励仓储冷链物流企业与滇菜生产企业创新合作方式,构建以骨干冷链物流基地、公共农产品冷链物流基础设施骨干网为主渠道的农产品流通体系,形成从田间到餐桌的全程闭环供应模式。
(五)实施滇菜人才培养行动
17.夯实滇菜人才基础。加大对滇菜技能实训基地、职业培训机构的支持力度,重点培养民族特色餐饮及非遗烹饪技艺专业型、技能型人才。完善政府、高等院校、企业联合培养机制,支持有条件的应用型院校建立产业学院,培养餐饮管理人才和掌握关键技术的应用型人才。鼓励滇菜专业人才参加全国性餐饮技能大赛。搭建滇菜新业态人才培养平台,加大“互联网+餐饮”、直播带货等新业态新模式培训力度,为滇菜产业发展提供高素质人才支撑。
三、保障措施
(一)加强组织领导,统筹协调推进
建立由省商务厅主要领导任召集人,省直有关部门和单位为成员的滇菜标准化品牌化产业化发展联席会议制度,完善跨行业、跨部门、跨层级的滇菜产业发展工作推进机制,定期协调解决行动计划实施过程中的重大问题。加强对重点工作任务跟踪督促,定期通报工作推进和完成情况。责任单位要加强协调配合,细化工作措施,量化指标任务,务实推进工作。
(二)强化要素保障,创新政策支持
加大财政资金支持力度,统筹安排有关项目和资金支持滇菜标准化品牌化产业化发展。积极引导金融机构加大对滇菜发展的支持力度,完善有关配套金融服务,落实有关优惠政策,提供更多符合发展方向、贴近发展需求的金融产品,满足企业融资需求。
(三)发挥协会作用,规范行业发展
充分发挥行业协会在促进滇菜产业发展中的积极作用,履行行业服务、行业自律和行业协调职能。支持中介组织发挥在滇菜产业发展调查研究、技能培训、等级评定、标准制定、技术交流和滇菜“名店”、“名师”、“名菜”、“名小吃”推荐认定等方面的作用。
附件:
1.目标任务表
2.重点任务清单
3.滇菜标准化品牌化产业化发展联席会议制度
附件1
目标任务表

附件2
重点任务清单



附件3
滇菜标准化品牌化产业化发展联席会议制度
一、主要职责
贯彻落实党中央、国务院决策部署和省委、省政府工作要求,统筹推进滇菜标准化品牌化产业化发展三年行动计划(2023—2025年)(以下简称行动计划)各项工作,协调解决工作推进中的重大事项。
二、成员单位

联席会议下设办公室在省商务厅,办公室主任由李翌同志兼任。联席会议设联络员,由各成员单位有关处室负责同志担任。联席会议成员因工作变动发生调整的,由成员单位相应岗位职责人员自行递补并报联席会议办公室备案,不再另行发文。可根据工作需要增加联席会议成员单位。
联席会议不刻制印章,不正式行文,具体工作均按照相应职能部门业务开展。
三、工作规则
(一)会议制度。联席会议定期不定期召开会议,原则上每年召开1次全体会议,由召集人召集。根据工作需要或成员单位建议,可适时召开全体会议或专题会议。经召集人同意,联席会议办公室可召集联络员会议,研究滇菜产业发展有关工作。联席会议以会议纪要形式明确会议议定事项,印发有关部门和单位执行;重大事项按照程序报告省委、省政府。
(二)协调制度。各成员单位要按照职责分工,认真落实联席会议确定的工作任务和议定事项,研究滇菜标准化品牌化产业化工作有关措施,提出工作建议。联席会议议题由联席会议办公室根据召集人要求研究提出,也可根据联席会议各成员单位建议提出议题报召集人确定。各成员单位要加强沟通,密切配合,形成合力,精准高效开展工作。
(三)调度制度。联席会议办公室要落实项目工作法、一线工作法、典型引路法,做到任务项目化、项目清单化、清单具体化,加密加强工作调度和跟踪指导。
附件2
重点任务清单



附件3
滇菜标准化品牌化产业化发展联席会议制度
一、主要职责
贯彻落实党中央、国务院决策部署和省委、省政府工作要求,统筹推进滇菜标准化品牌化产业化发展三年行动计划(2023—2025年)(以下简称行动计划)各项工作,协调解决工作推进中的重大事项。
二、成员单位

联席会议下设办公室在省商务厅,办公室主任由李翌同志兼任。联席会议设联络员,由各成员单位有关处室负责同志担任。联席会议成员因工作变动发生调整的,由成员单位相应岗位职责人员自行递补并报联席会议办公室备案,不再另行发文。可根据工作需要增加联席会议成员单位。
联席会议不刻制印章,不正式行文,具体工作均按照相应职能部门业务开展。
三、工作规则
(一)会议制度。联席会议定期不定期召开会议,原则上每年召开1次全体会议,由召集人召集。根据工作需要或成员单位建议,可适时召开全体会议或专题会议。经召集人同意,联席会议办公室可召集联络员会议,研究滇菜产业发展有关工作。联席会议以会议纪要形式明确会议议定事项,印发有关部门和单位执行;重大事项按照程序报告省委、省政府。
(二)协调制度。各成员单位要按照职责分工,认真落实联席会议确定的工作任务和议定事项,研究滇菜标准化品牌化产业化工作有关措施,提出工作建议。联席会议议题由联席会议办公室根据召集人要求研究提出,也可根据联席会议各成员单位建议提出议题报召集人确定。各成员单位要加强沟通,密切配合,形成合力,精准高效开展工作。
(三)调度制度。联席会议办公室要落实项目工作法、一线工作法、典型引路法,做到任务项目化、项目清单化、清单具体化,加密加强工作调度和跟踪指导。

来源:“云南省人民政府网”微信公众号
责编 刘榕杉
审核 刘娅娟