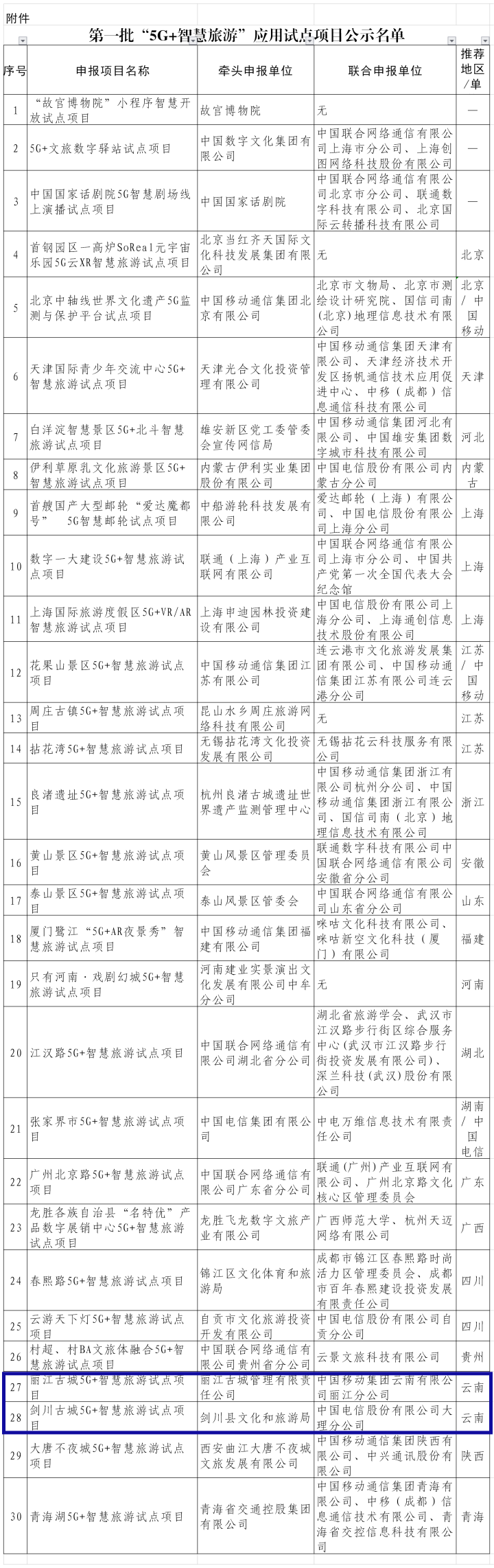
近日,文化和旅游部资源开发司、工业和信息化部信息通信发展司发布《关于第一批“5G+智慧旅游”应用试点项目的公示》,首批共30个项目。其中,丽江古城5G+智慧旅游试点项目、剑川古城5G+智慧旅游试点项目入选。全文如下→
文化和旅游部资源开发司 工业和信息化部信息通信发展司
关于第一批“5G+智慧旅游”应用试点项目的公示
根据《文化和旅游部办公厅 工业和信息化部办公厅关于组织开展“5G+智慧旅游”应用试点项目申报工作的通知》(办资源发〔2023〕145号),在相关部门推荐和企事业单位自愿申报的基础上,经专家评审,文化和旅游部、工业和信息化部拟确定第一批“5G+智慧旅游”应用试点项目,现予以公示。
公示期为5天(自公示之日起计算)。公示期内,对公示名单有异议的单位和个人,可通过传真、电子邮件等形式向文化和旅游部资源开发司、工业和信息化部信息通信发展司书面反映。反映情况须实事求是,并提供所反映问题的佐证材料。以单位名义反映的,应加盖单位公章并提供联系人及联系方式;以个人名义反映的,应署真实姓名、工作(学习)单位、通讯地址及联系方式,以便了解核实有关情况。联系单位:(一)文化和旅游部资源开发司地址:北京市东城区朝阳门北大街10号联系电话:010-59882061传真:010-59882093邮箱:zyqy@mct.gov.cn(二)工业和信息化部信息通信发展司地址:北京市西城区西长安街13号联系电话:010-68206151传真:010-66014360邮箱:txsjsc@miit.gov.cn文化和旅游部资源开发司工业和信息化部信息通信发展司2023年11月10日


来源 文化和旅游部官网
责编 刘榕杉
审核 张敏