1、红河州,连续两次获外交部推荐!
继1月4日外交部发言人毛宁在海外平台上推介“四季皆美、气候温和”的建水古城之后,1月7日,当晨光穿过双龙桥的十七座桥拱时,外交部发言人毛宁再次通过海外社交账号向全球推介红河州建水县。


建水的出圈,是文旅高质量发展的必然结果。近年来,建水精心打造“一家人的建水”文旅品牌,一年一度的孔子文化节吸引无数中外游客,“食香陶韵·建水非遗体验之旅”入选2024全国非遗特色旅游线路,楸野民宿获评全国甲级旅游民宿,成功入选全国县域旅游综合实力百强县……让“山水可望、乡愁可寄”成为现实。(来源:文旅头条)
2、红河州文化和旅游局发布2025年第四季度文化和旅游行业“红黑榜”
1月7日,红河州文化和旅游局发布2025年第四季度文化和旅游行业“红黑榜”名单,8家单位及个人上榜“红榜”,4家单位及个人被列入“黑榜”。(来源:红河州文化和旅游局)
3、红河州文化和旅游局召开学习贯彻省州全会和经济工作会议精神干部职工大会
为全面贯彻落实党的二十大和历次全会精神,落实中央、省、州经济工作会议,省委十一届九次全会、州委九届十次全会精神,为2026年各项工作开好局,谋好篇,起好步,1月9日,红河州文化和旅游局召开学习贯彻省州全会和经济工作会议精神干部职工大会。局党组书记、局长赵伟主持会议并作工作安排。

会议要求,今年是“十五五”开局之年,希望大家落实好省委王宁书记“主动想”“扎实干”“看效果”要求,2026年我们要坚持党建引领筑基、推动产业能级提升、繁荣发展文化事业、持续扩大品牌影响、不断优化营商环境,以昂扬的精神、过硬的作风、国际的视野、市场化的意识来谋划文旅工作,推进文旅事业高质量发展。(来源:文旅头条)
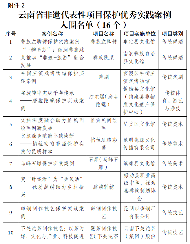
4、红河州3个案例入选2025年“云南省非遗代表性项目保护优秀实践案例”!
为贯彻落实省委办公厅、省政府办公厅《关于进一步加强非物质文化遗产保护工作的实施意见》及《云南省“十四五”非物质文化遗产保护发展规划》相关要求,云南省非物质文化遗产保护中心组织开展了非遗代表性项目保护优秀实践案例征集遴选工作。经各地申报、专家评审,推选出30个入选案例、16个入围案例。名单详见附件。
附件:1.云南省非遗代表性项目保护优秀实践案例入选名单(30个)
2.云南省非遗代表性项目保护优秀实践案例入围名单(16个)
云南省非物质文化遗产保护中心
2025年12月23日






5、开门红,弥勒上央视了!
新年伊始,入境游热度攀升。1月6日,弥勒东风韵艺术小镇亮相 CCTV《新闻联播》,以独特魅力成为入境游热门打卡地。

1月2日,490余名越南游客分批走进弥勒太平湖、云南红酒庄、东风韵等景区,开启了一场集生态康养文化体验与艺术熏陶于一体的休闲之旅。在以“红砖艺术”闻名的东风韵小镇内,红砖堆砌的异形建筑群如“巨型酒瓶”拔地而起,阳光透过砖孔洒下流动光斑,仿佛闯入“光影迷宫”,游客们穿梭其间,或拍照打卡,或驻足欣赏,感受建筑艺术与自然光线的奇妙碰撞。

近年来,弥勒通过多场跨境文旅推介,优化景区配套、不断拓展东南亚客源市场,2025年入弥境外游客达5万余人次,跨境旅游热度持续攀升。(来源:弥勒文旅)

文旅头条通讯员 孙思漫 文
责编 李文明
校对 童文文
审核 李元