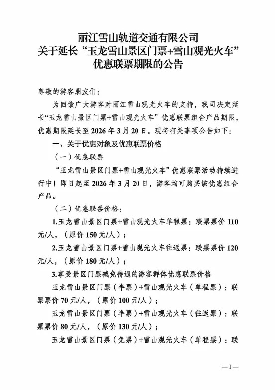
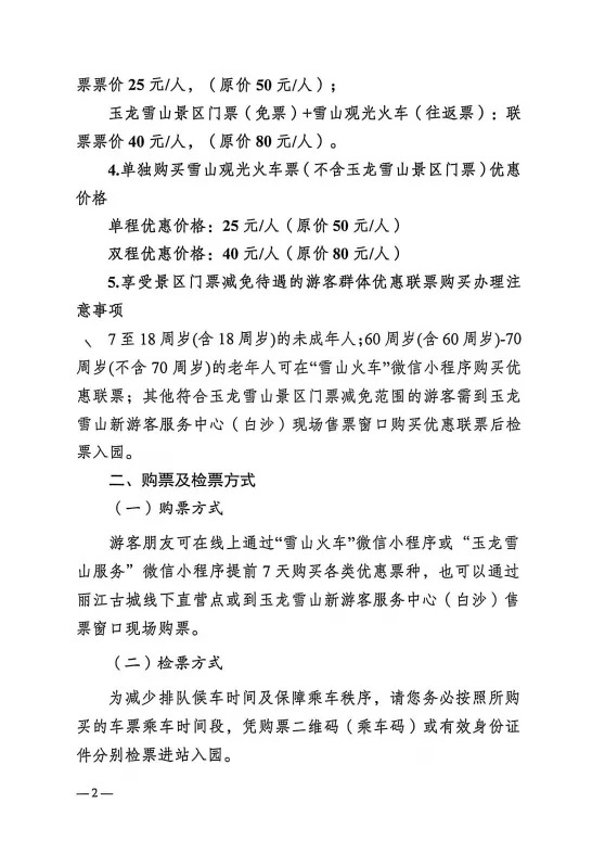
2月26日,丽江雪山轨道交通有限公司发布公告,为回馈广大游客对丽江雪山观光火车的支持,正式决定延长“玉龙雪山景区门票+雪山观光火车”优惠联票期限,优惠活动将持续至2026年3月20日,期间游客可享受多重票价优惠,线上线下多渠道均可购票。





来源 丽江雪山轨道交通有限公司
责编 李文明
校对 童文文
审核 李元
终审 于轩昂
2月26日,丽江雪山轨道交通有限公司发布公告,为回馈广大游客对丽江雪山观光火车的支持,正式决定延长“玉龙雪山景区门票+雪山观光火车”优惠联票期限,优惠活动将持续至2026年3月20日,期间游客可享受多重票价优惠,线上线下多渠道均可购票。





来源 丽江雪山轨道交通有限公司
责编 李文明
校对 童文文
审核 李元
终审 于轩昂